菜单
网站首页
观于银河集团官网
返回
总部介绍英文
银河集团官网 重大新闻记
成就资格
收获专利权
教育科研服务质量
返回
组学提供服务
遗传基因手术治疗平台科研工作
什么是基因运行
癌细胞实验性
食草动物科学实验
同一优点服务培训
染色体治愈CDMO
返回
抗癌药物Pre-IND售后服务
药物Post-IND服务培训
染色体改善服务管理
确定银河集团官网
融资者关心
返回
大公司公示公告
练习形式
报道房产资讯
返回
工作新闻资讯
有限公司文章
融入银河集团官网
返回
SEO的优秀人才壮大
市场经济招聘启示
校内外招聘职位
沟通他们
股票代码
688238
股票代码
688238
首页
关于银河集团官网
科研服务
基因治疗CDMO
投资者关系
新闻资讯
加入银河集团官网
联系我们
表观组学
外泌体
自噬
转录组学
表观组学
蛋白质组学
10X Genomics
Cas9文库
非编码RNA
其他CRO项目服务
检测及试剂抗体
试剂和抗体
m6A甲基化测序
miRNA芯片
miRNA测序
lncRNA芯片
lncRNA测序
circRNA测序
ceRNA芯片
搜索
ceRNA处理器
基因的转录后调控是一个十分复杂的精细调控网络。这其中,竞争性内源RNA(competing endogenous RNA,ceRNA)调控机制最为引人关注:microRNA(miRNA)处在这个调控网络的中心,由于长非编码RNA分子通常富含miRNA结合位点,可以竞争性地结合miRNA,解除miRNA对其靶基因的抑制作用,进而调控基因的表达水平。在ceRNA机制中,circRNA和lncRNA因为常携带多个miRNA结合位点,是典型的ceRNA。阐释circRNA和lncRNA发挥的ceRNA调控机制,将帮助医学研究者深入理解疾病发生发展过程中的精细调控网络,并可能指导药物开发和疾病诊治。
基因芯片作为一种成熟可靠的高通量实验筛选工具,是医学ceRNA研究的首选工具。
科技特色
更最合适在线检测轻微范本
特异性检测血清、血浆、外泌体等微量特殊样本中lncRNA和circRNA,避免rRNA或外源性序列干扰。
更详细的circRNA的信息
涵盖截至2017年11月全球主流数据库中的circRNA序列88701条,并进行了细致注释。
更最适合检查测量lncRNA
芯片比测序更适合检测低表达丰度的lncRNA分子。
更很多的电子器件实验性心得
拥有超过十年的芯片实验经验,轻松应对各种来源的样本。
更程序的调查售后服务
筛选出候选lncRNA和circRNA后,配套丰富的lncRNA功能验证实验服务。
集成ic内容
物种
人类
规格
4x180k
检测circRNA数目
88701
检测lncRNA数目
50433
检测mRNA数目
26083
探针长度
60nt
序列来源
7个数据库(更新至2017.11):GENCODE、Ensembl、UCSC、Refseq、LNCipedia、Cirbase
新技术路径
样本RNA制备及定量检测
荧光标记
探针杂交
图像扫描
数据分析
范例结构类型
氢化物发生器样版
血清、血浆:建议1 mL以上
外泌体:建议从5 mL以上血清分离,从20 mL以上尿液分离,其他类型体液请询问
通常子样本:
Total RNA:建议2 μg,最低起始量1 μg
组织样本:建议100 mg(湿重)以上
细胞样本:5×10
6
个细胞
数据展示英文
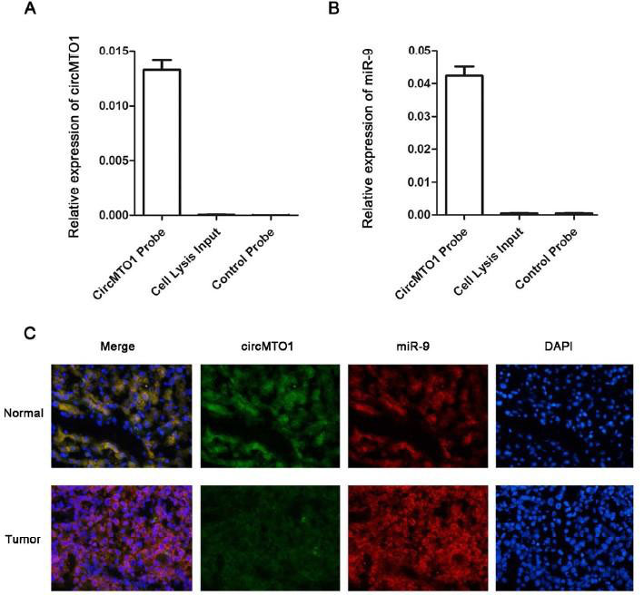
circMTO1吸附miR-9参与肝癌发展
1.范例源头
289例HCC和癌旁样本(7对样本用于芯片检测)
2.技术设备机制
circRNA芯片、circRIP(circRNA pull down)、FISH 、IHC、qPCR
为了进一步验证,研究者在261例HCC患者的样本中检测其表达量,发现circMTO1在87.4%(228例)的样本都是低表达的
收集116例HCC患者的生存期数据,通过在组织芯片上做原位杂交(ISH),发现circMTO1在这些样本中依然是显著下调,并且circMTO1的下调与HCC患者的不良预后显著相关
通过MiRanda 预测,有99个miRNA可能是circMTO1的靶标。利用RNA in vivo precipitation(RIP)检测到20个miRNA。其中miR-9与circMTO1共特异性富集。通过FISH发现circMTO1与miR-9共定位于胞浆中,以上的实验结果表明,circMTO1与miR-9在胞浆中结合。
细胞实验表明:HepG2和 SMMC-7721细胞中,沉默circMTO1表达会促进细胞的增殖及其迁移并抑制凋亡;QGY-7701和SK-Hep1 HCC细胞中过表达circMTO1则会促使细胞凋亡;沉默circMTO1或者过表达miR-9,都会使p21的mRNA和蛋白表达水平降低,而过表达circMTO1则会其相反的结果;抑制miR-9的表达可以明显减弱在circMTO1表达下调时介导的对p21蛋白及其mRNA水平的表达抑制效果。也可以阻断circMTO1沉默介导的细胞增殖和抑制凋亡的作用。
成瘤实验结果表明:皮下移植人类HCC组织构建HCC裸鼠移植瘤动物模型(SMMC-LTNM);circMTO1 沉默(siRNA)两周后,小鼠的肿瘤生长速度明显加快,血清AFP升高;体内敲低(knock down) circMTO1后,p21和下游的CDK2表达被抑制,细胞迁移和扩散的标记物MMP2和PCNA表达上调。
报告展出
1.主因素阐述(PCA)
通过 PCA 分析,考察样品的分布情况,验证实验设计的合理性,生物学重复样品的均一性,用二维图展示。同组的样品在二维空间分布比较集中,说明这些基因选取具有代表性,生物学重复好。
2.不同之处 lncRNA 表达方式层次聚类定量分析法定量分析
差异 lncRNA 表达水平聚类分析, 我们采用 log10(norm 值)进行lncRNA 表达量展示。同时也可以将差异lncRNA 的 norm 值通过Z 值方式进行展示。其中横坐标为样本,纵坐标为基因,不同的颜色表示不同的基因表达水平,颜色由蓝色至红色表示表达量从低到高。红色表示高表达基因,蓝色表示低表达基因。
3.互作电脑网络研究分析
使用 Perl 或 Python 等脚本语言构建三种 RNA (mRNA-miRNA-ncRNA(lncRNA,circRNA))之间的关系。利用 Cytoscape软件,针对三种 RNA 之间的关系,构建出ceRNA network 网络关系图。
普遍现象
1.为甚么心片更适用检测工具轻微特种模板(如血清、血浆、外泌体)的lncRNA或circRNA?
微量样本不适合做核糖体RNA(rRNA)去除。如采用测序,则经过PCR扩增得到文库中绝大部分都是rRNA序列,lncRNA和circRNA序列占比很少;而芯片采用特异性探针检测,则不会受到rRNA的干扰。芯片实验采用线性序列扩增,不会出现测序文库扩增的序列偏好性。微量样本中,即使出现微量的外源性序列干扰,则测序文库扩增时会被显著放大,影响后期的序列分析;而芯片采用特异性探针检测,则不会受到此种干扰。因此,推荐lncRNA芯片或ceRNA芯片进行血清、血浆、外泌体等特殊样本的lncRNA或circRNA检测。
一键拨号
一键导航
扫条码反映
扫扫后,反馈系统现行窗口
详询回访
咨询热线
15800353038
扫描关注公众号
银河集团官网 菌物
跳到顶端