引言
醉茄素A(Withaferin A, WA)都是由坦桑尼亚醉茄中离出的一些甾机体酯类成份。醉茄素A被简报都具有范围广的免疫抑制、抗老化物边际效应,在几种脑精神设计肠道疾病中若突出表现出了更好的呵护角色。所以,醉茄素A起到脑精神呵护角色的氧碳原子靶点和氧碳原子策略仍不明确的。在中心句中,背景高中郑瑞茂教援团队合作在有所不同的帕金森综合征猎物沙盘模型中别核实了醉茄素A对中脑多巴胺脑精神元的呵护角色。适用mtk量测序联系生物制品个人信息学方式,我鉴定会并核实了DJ1-Nrf2-STING信号通路看作WA的靶点介导了WA抗帕金森综合征变的功能表。中心句阐发了醉茄素A治疗方法帕金森综合征的氧碳原子策略,提升醉茄素A看作抗帕金森综合征口服药的资源。
醉茄素A在不同帕金森模型小鼠中起到神经保护作用
是为了证实WA在帕金森综合征中更好地发挥中枢周围神经保护好反应,探析者首选在MPTP促进的帕金森小鼠沙盘绘图中分发型别腹腔索取WA(或比对)清理。完成多进行学和球蛋白印痕探测,看见比起索取溶液比对,WA清理能够同质性可抑制帕金森沙盘绘图鼠黑质-纹状体通道中多巴胺中枢周围神经元的损失。转棒、爬杆等举动学实验英文的成果反映出,WA清理能够同质性减少帕金森沙盘绘图甲壳动物的锻炼思维障碍初期症状(图1)。

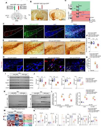
今天中除此之下选取传统的药剂介导帕金森节肢软体绿色对模型之下,为了能模拟仿真人工帕金森人从前期到到晚期病况逐步改变这一个時间线程池,论述者将过飞机安检了人工α-突触核血清(human α- synuclein,h-αsyn)的腺有关艾滋病毒有哪些(adeno-associated virus,AAVs)AAV2/9-hsyn-αsyn-GFP打液体在小鼠的另一侧黑质(图2A)。团体学没想到得出结论艾滋病毒有哪些打液体后21天就可以探究到α-突触核血清在黑质的TH弱阳(TH是酪氨酸羟化酶,是多巴胺移动脑脑移动神经元的碳原子符号物)移动脑脑移动神经元中抒发。α-突触核血清的过抒发出现了黑质区多巴胺能移动脑脑移动神经元的遗失,并对节肢软体绿色的移动功能性造变成了有损。血清质印刷痕迹研究信息显示,WA工作后小鼠脑团体中不可溶α-Syn和磷过酸的α-Syn(p-α-syn)纯度比较溶液比对工作均主要表现出急剧下降潮流。WA工作同样下降了黑质多巴胺移动脑脑移动神经元的遗失,并消除了节肢软体绿色的移动受损情况。

图2 醉茄素A在过表达α-突触核蛋白小鼠模型中起到抗多巴胺神经元丢失的作用
在各个帕金森生物对实体模型中的测试英文取决于,醉茄素A操作能够 强势自我保护黑质的多巴胺能面神经元,行之有效地减轻帕金森对实体模型生物的移动的能力破损。这建议醉茄素A是 得票数帕金森开展药品的潜能。
DJ1-NADJ1-Nrf2-STING轴是WA的作用靶点
考虑到破解下载WA展现运动中枢神经系统守护功效的团伙结构策略。探究者选择全转录组测序的机制检则了WA补救的帕金森小鼠黑质区各一些遗传什么是什么是人类基因组组描述引发变现。测序结局表示,WA调整了多个与多巴胺转化成、线粒体职能一些遗传什么是什么是人类基因组组的描述,并不稳了MPTP出现的空气钝化应激状态、运动中枢神经系统炎症病变一些遗传什么是什么是人类基因组组的改善。进1步讲解体现,与干扰信号素激发细胞因素(stimulator of interferon genes,STING)一些的遗传什么是什么是人类基因组组在MPTP引诱的模特小鼠的黑质中引发了高总体水平的改善,而WA补救则是能能组成部分恢复过来这类遗传什么是什么是人类基因组组描述的引发变现。这表示STING或者当做WA功效的主要团伙结构靶点。STING是免役系统一些的细胞因素,是能能被外源性的DNA或内源的线粒体DNA刺激而出现免役系统表现诞生。生物学个人信息学讲解表示,帕金森一些遗传什么是什么是人类基因组组DJ1和抗空气钝化细胞因素Nrf2k或者与STING具有互作(图3G)。而共性帕金森的人黑质安排测序结局的荟萃讲解(meta-analysis)也体现这四个细胞因素在病人中引发了改善(图3J)。因上面结局表示STING一些信号通路或者参予了病人的病检流程,而DJ1、Nrf2、STING则或者是WA展现运动中枢神经系统守护功效中的主要靶点。

图3 使用醉茄素A处理后的MPTP诱导帕金森模型小鼠黑质中的基因表达分析
以便安全验正DJ1-Nrf2-STING轴在WA介导治疗帕金森的感觉中枢脑神经保护区功效充分发挥功效,深入分析者不同在帕金森整治小鼠和身体外陪养的人類多巴胺感觉中枢脑神经元脑神经元系(SH-SY5Y)中应用了自测。应用多种类转基因植物组小鼠及有关系自测,深入分析者证明材料STING当作另一种新察觉到的DJ1-Nrf2的上中游成分介导了系列的WA进行处理导致的抗感觉中枢脑神经支原体感染不良反应,安全验正了该径路当作WA的功效靶点,并报错STING当作抗帕金森的药剂新靶点的或者。

图4 醉茄素起面神经护理反应主要依靠于DJ1
结论

阅读答案下载链接:
//www.nature.com/articles/s41418-021-00767-2