肝骨营养不良(HOD)是一种代谢性骨病,常与慢性肝病相关,以骨流失和骨质疏松为特征。全世界约有8.44亿人口,近75%有HOD,患有骨质减少或骨质疏松症。2022年3月1日,南京大学医学院蒋青教授研究团队与南京医科大学附属逸夫医院薛斌教授团队、南京医科大学李朝军教授团队、中科院深圳先进院陈棣教授团队合作(陆克博士与石天舒博士为本文共同第一作者)在Cell Metabolism上发表了文章Defects in a liver-bone axis contribute to hepatic osteodystrophy disease progression,发现在HOD的发病机制中发现了一个新的肝-骨轴,涉及肝脏PP2Acα的上调,导致肝因子卵磷脂-胆固醇酰基转移酶(LCAT)的表达减少,以及胆固醇从骨到肝脏的逆向转运缺陷。(DOI://doi.org/10.1016/j.cmet.2022.02.006)

肝部PP2Acα的上浮与HOD的特别严重方面相关内容

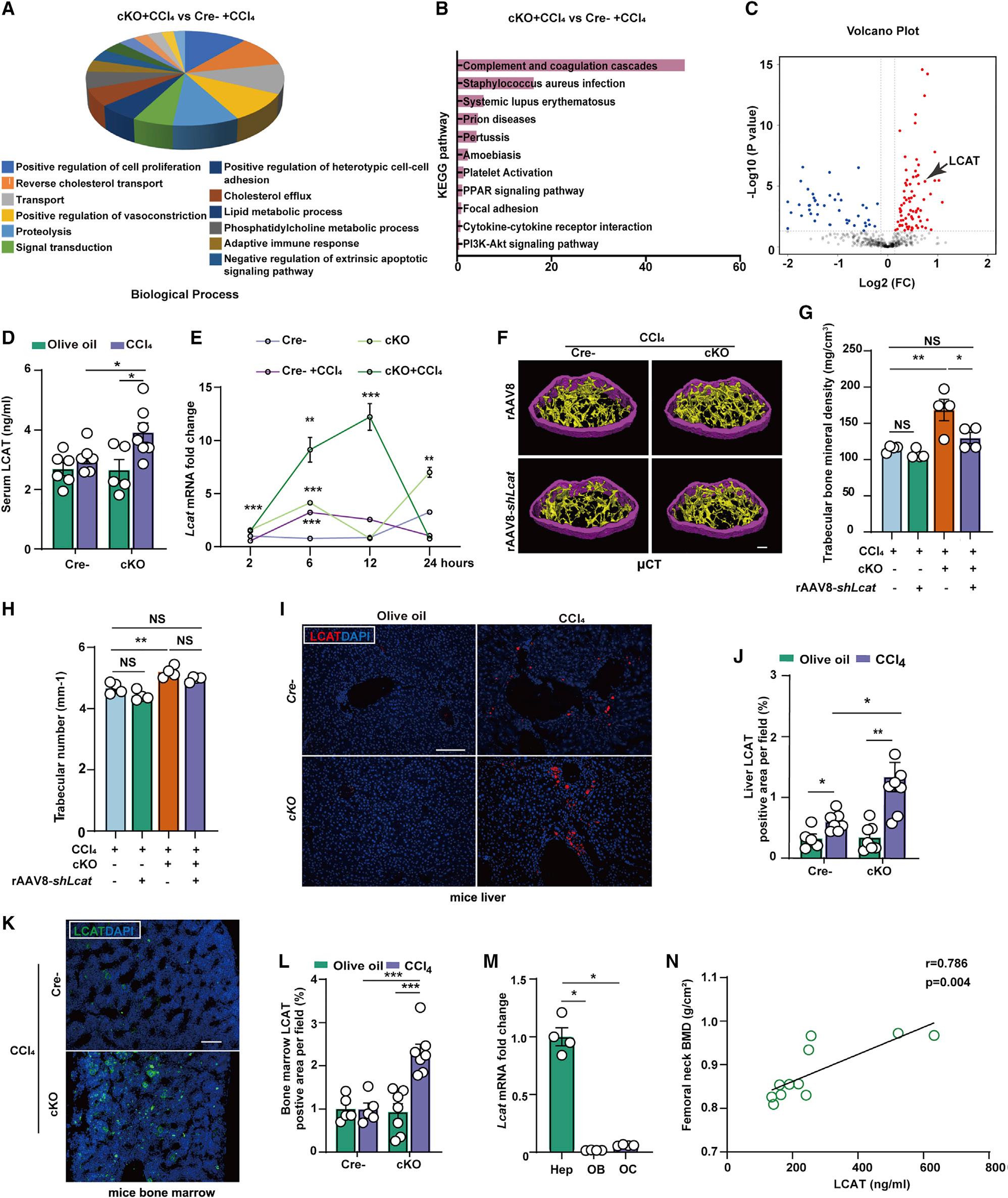
肝特异性PP2Acα缺失可改善HOD小鼠的骨质疏松

Fig.2 肝胀非特异朋友PP2Acα不足可优化HOD小鼠的骨丟失
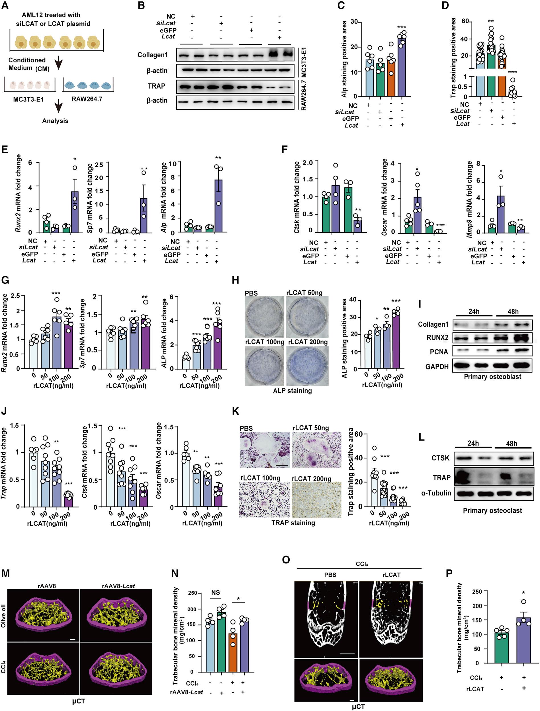
肝特异性PP2Acα缺失可使LCAT表达增加,减轻HOD症状

Fig.3 PP2Acα缺损诱导型的肝源性LCAT可提高HOD
PP2Acα通过去磷酸化转录因子USF1调控LCAT的表达

肝源性LCAT实现调控骨稳定纠正HOD

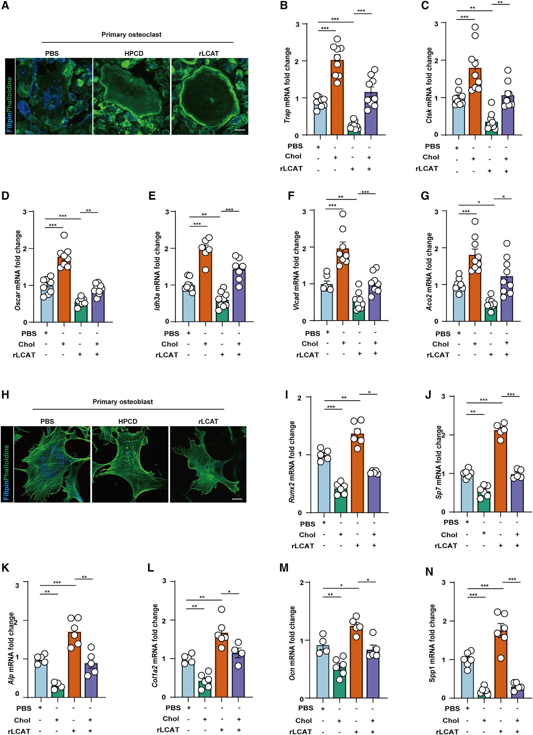
LCAT确保尽可能的血体神经元内高密度脂蛋白含量,以舒缓成骨血体神经元和破骨血体神经元的问题

Fig.6 LCAT稳定很正常的内部内蛋白质品质,解决骨组织机构细胞代谢混乱
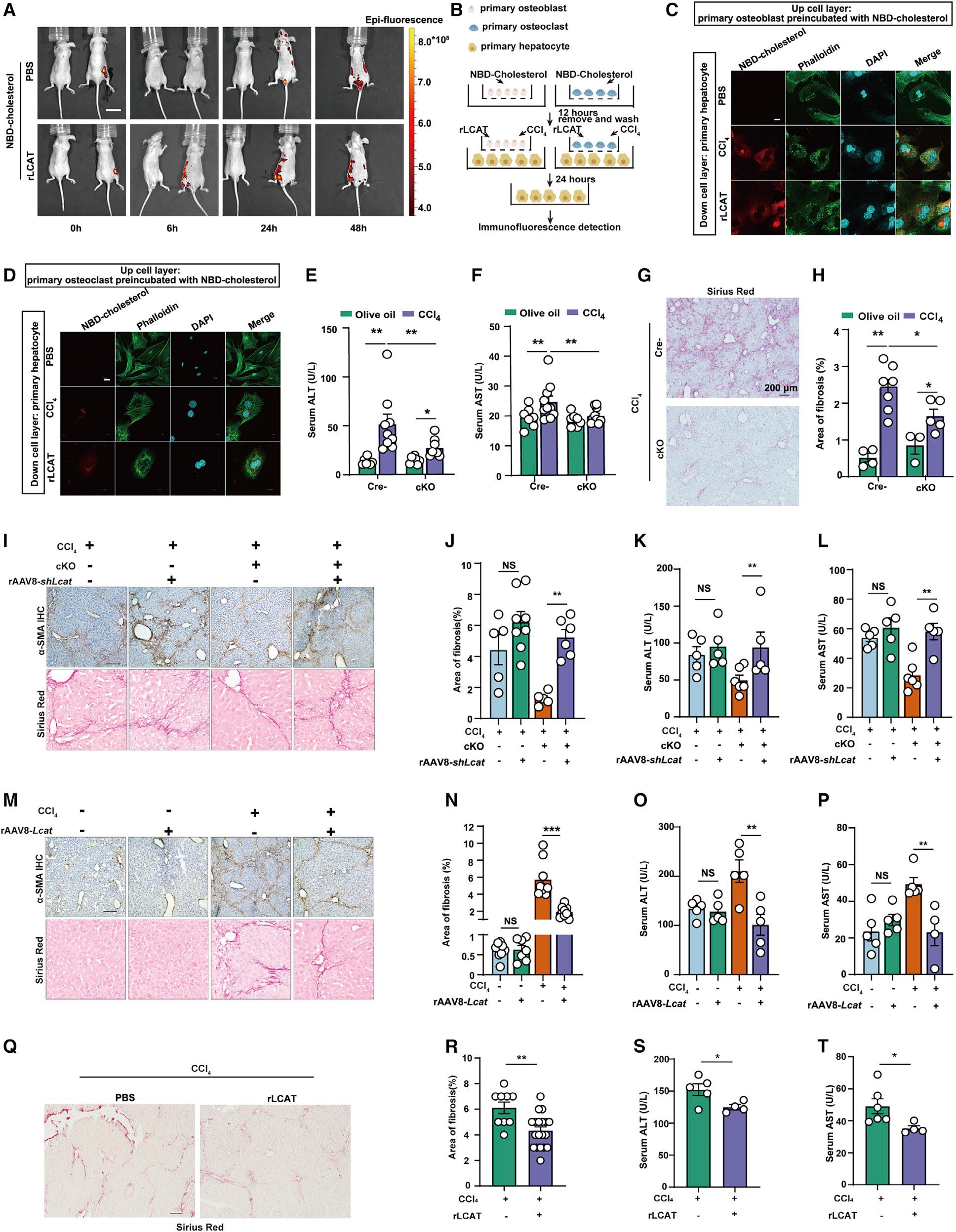
LCAT借助有利于促进碳水化合物导向运输管理,有利于促进肝受伤HOD恢愎

Fig.7 LCAT依据带动导向胆固醇高集运,带动HOD的肝还原
总结
肝胀PP2Acα或血清LCAT层次能以为好使的生态学标志的意思物,以确认HOD的具有、比较严重的程度或新况;其他肝胀PP2Acα或血清LCAT层次还能否用作一缓解靶点,以调节HOD新况中的肝拉伤和骨因为流失。
● 银河集团官网
生态学三生有幸给予研究探讨中应用的AAV8-Lcat及AAV8-shLcat的再生服務。