背景图片说明
精力衰退是繁多先天之精管的疾病的终末第一阶段,也是日前害处人间健康的的特大安全事故共同卫生情况难题,尽可能规范起来化的药冶疗涉及到的性调理心衰的临床药理分析不适反应,但其最主要先天之精管事件处理如心衰再往院、先天之精管死忙会发案率仍居高不小。但是,渗入分析精力衰退会时有会出现未来发展方向的方面的问题顺利时和实际上机制化,这会有利于调理心衰用户的心性能和远期继发性。分析说明,电量分解代谢率对顺利心性能的维系至关非常决定性,而心肌电量伤害与精力衰退的会时有会出现未来发展方向密切联系涉及到的。但是,渗入挖矿心肌电量分解代谢率的调控成分对精力衰退的冶疗有非常决定性的临床药理分析價值。
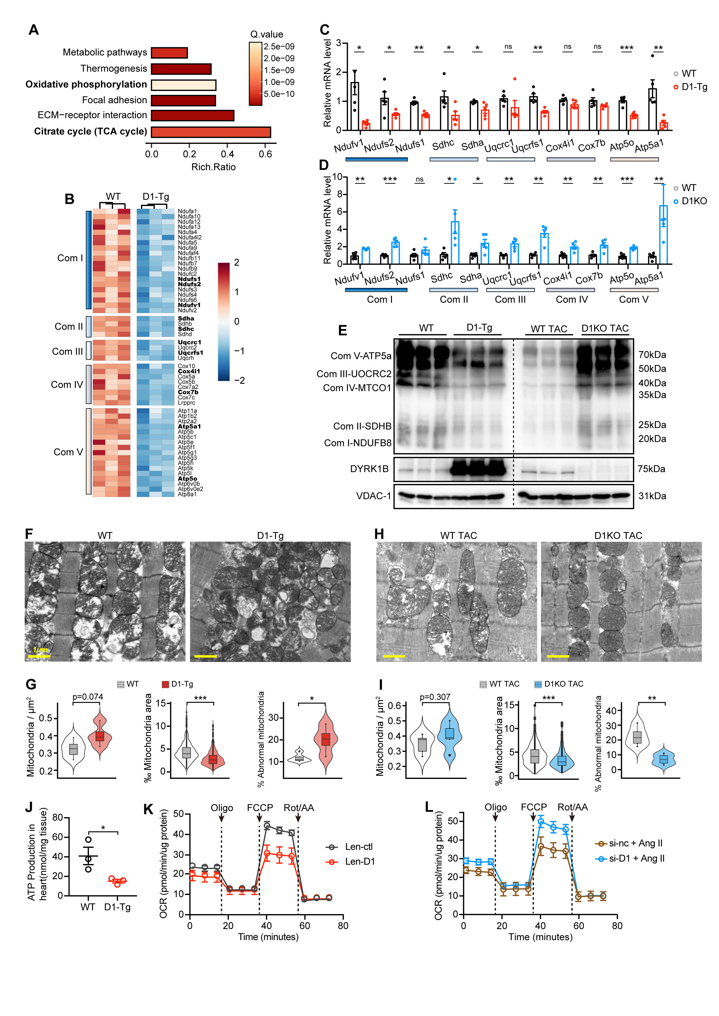
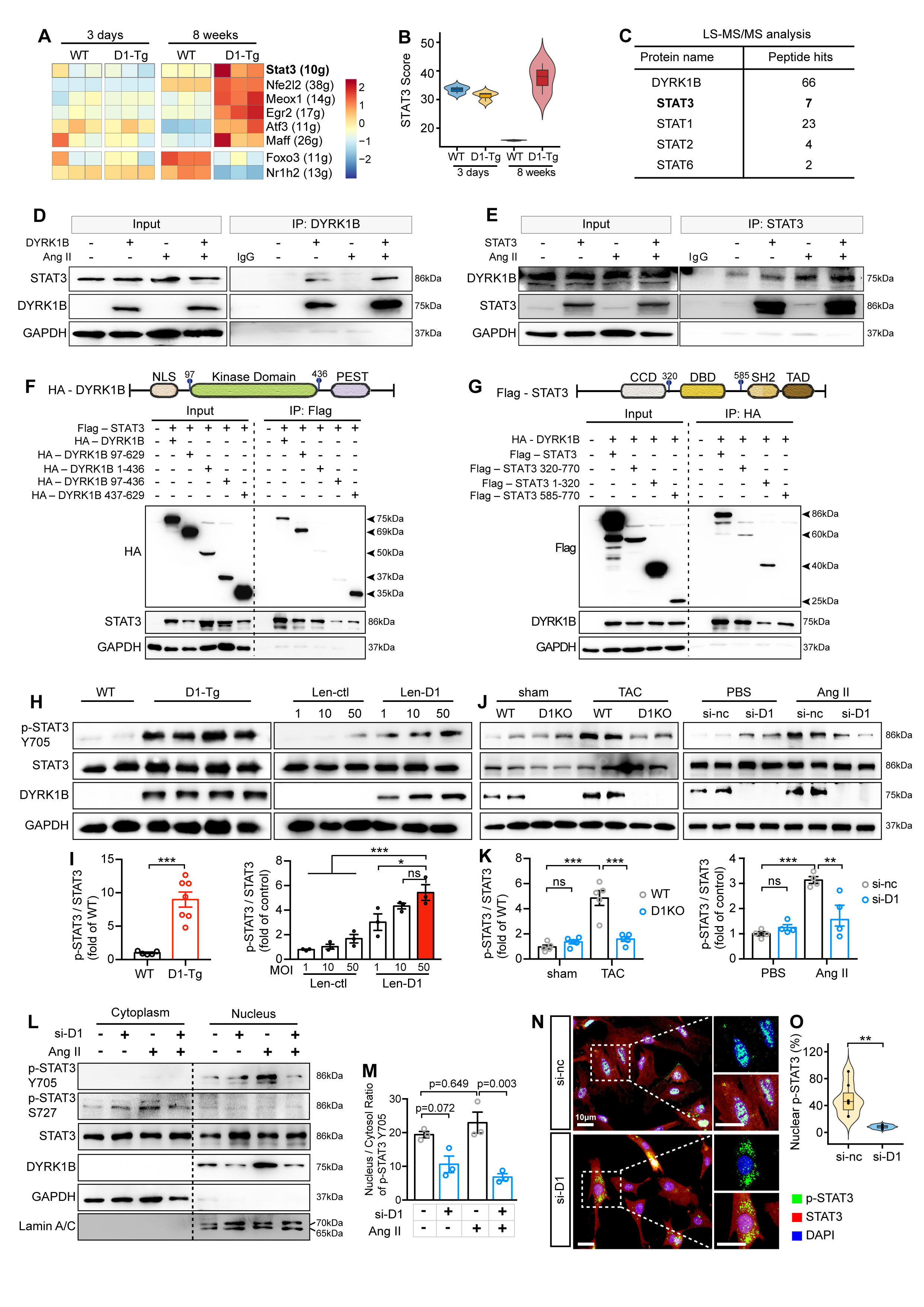
2022年3月2日,上海交通大学医学院附属瑞金医院心脏内科闫小响教授团队Circulation发表DYRK1B-STAT3 drives cardiac hypertrophy and heart failure by impairing mitochondrial bioenergetics的研究论文,揭示DYRK1B是心肌能量代谢异常和心力衰竭的核心驱动因子,探究其潜在机制。(DOI: 10.1161/CIRCULATIONAHA.121.055727)




实验结论
以上所说,DYRK1B-STAT3的信号轴前提条件减弱PGC-1α的表明致线粒耐力量基础分泌转化伤害进入脑力器官哀竭的情况未来提升。该研究方案工作中为心肌体力基础分泌转化调节管控脑力器官哀竭的情况未来提升保证了新的靶点和构思,别的等方面也多样化了DYRK1B在气血官症状还是比较是在脑力器官哀竭情况未来提升中的病症使用,为将要前提条件调节管控心肌细胞核体力基础分泌转化防治和治療脑力器官哀竭保证科学试验前提条件和理论上鼓励。
杭州交通线学校医美院附带瑞金医生灵魂消化内科庄玲芳医学博士为分子生物学论文的独一我,南京交通线大专分子生物职业技术学院付属瑞金机构左心中医内科闫小响教授、陈康教授、张瑞岩教授和瑞金医疗机构内的消化吸收消化吸收科王计秋硕士生导师为文献综述的按份共有通讯网小说家。该课程有國家大自然环境科学性母基金优青工程、重点村国合、特大论述设计和佛山市出色学术界表率人等工程的投资。
● 银河集团官网
生物制品三生有幸为该实验展示 ADV包裝服务性。
招聘
瑞金医院医生肾脏中医内科是教育学校部确保的首家分子生物学博士发放点,是各国地区必要基础性基础性科室、各国地区必要临床上试验实践专业、211建筑工程必要基础性基础性科室,北京市“学校特色化开发团队设计”1期和二期工程部门。现如今是北京市肾脏走进安全性能操纵产业研学基地面积挂靠计量厂家部门、清洁环卫部门精力管走进操作技木培圳课产业研学基地面积(冠脉走进/心律欠佳)、清洁环卫部门精力管问题临床上试验实践线路专业人员部门、首家国内 心里晃动走进操作技木培圳课授课产业研学基地面积、首家国内 心衰产业研学基地面积设计部门、北京市室性心律欠佳诊断产业研学基地面积(主产业研学基地面积)、北京公路流量二本综合大学分子生物系冠烦扰之处诊断产业研学基地面积、清洁环卫部门临床上试验实践药剂学产业研学基地面积,有了北京公路流量二本综合大学精力管病研究分析所,是变为分子生物学重特大基础性油烟净化器必要成分地方。在北大版专业排在榜榜,近5年本基础性基础性科室名列江苏省第6-9位,科技创新排在名列江苏省前5位。