
结论
1.VTA吗啡神经元集群以多巴胺依赖机制介导正性强化

图1 VTA吗啡周围神经元集体以多巴胺依赖性原则介导正性强化木纹地板
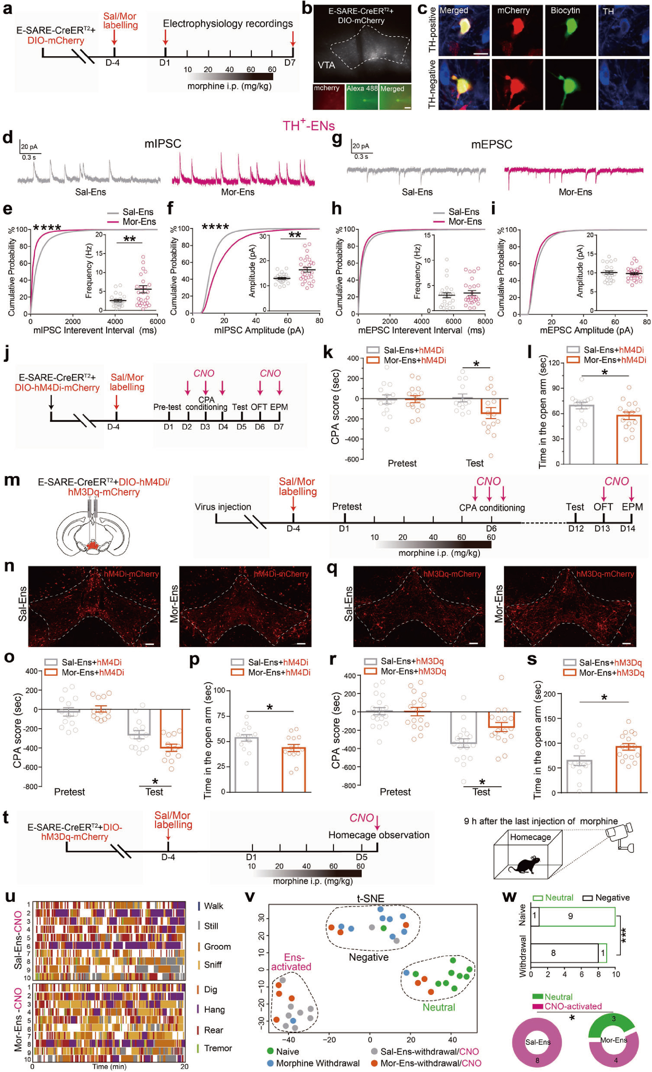
2.VTA吗啡神经元集群接收的抑制性输入增强,介导戒断诱发的负性强化

图2 VTA吗啡脑神经元集群技术考虑的治理和改善性复制粘贴激发,介导戒断产生的负性升级
3.激活CRHCeA→VTA投射通路可加重吗啡戒断诱发负性情绪

图3 刺激CRHCeA→VTA投屏信号通路需加重吗啡戒断造成负秉性绪
4.慢性吗啡给药参与CRHCeA→VTA神经环路重塑

图4 慢性吗啡给药参与CRHCeA→VTA神经环路重塑
5.CRHCeA→VTA通路介导吗啡戒断诱发的厌恶和焦虑等负面情绪的产生

图5 CRHCeA→VTA通路介导吗啡戒断诱发的厌恶和焦虑等负性情绪的产生
6.吗啡神经元集群的CRHR1受体介导CRHCeA→VTA的抑制性输入,参与吗啡戒断诱发的负性情绪

图6 吗啡神经元集群的CRHR1受体介导CRHCeA→VTA的抑制性输入,参与吗啡戒断诱发的负性情绪
结论
业务咨询

分类期刊论文
[1] Lüscher C, Malenka RC. Drug-evoked synaptic plasticity in addiction: from molecular changes to circuit remodeling. Neuron 2011;69:650–63.
[2] Langlois LD, Nugent FS. Opiates and plasticity in the ventral tegmental area. ACS Chem Neurosci. 2017;8:1830–38.
[3]Changyou Jiang, Xiao Yang, et al. CRHCeA→VTAinputs inhibit the positive ensembles to induce negative affect of opiate withdrawal. Mol Psychiatry. 2021 Oct 12.doi: 10.1038/s41380-021-01321-9.
[4] Janak PH, Tye KM. From circuits to behaviour in the amygdala. Nature 2015;517:284–92.
[5] Phelps EA, LeDoux JE. Contributions of the amygdala to emotion processing: from animal models to human behavior. Neuron 2005;48:175–87.
[6] Zorrilla EP, Logrip ML, Koob GF. Corticotropin releasing factor: a key role in the neurobiology of addiction. Front Neuroendocrinol. 2014;35:234–44.
[7] Tuesta LM, Chen Z, Duncan A, Fowler CD, Ishikawa M, Lee BR, et al. GLP-1 acts on habenular avoidance circuits to control nicotine intake. Nat Neurosci.2017;20:708–16.