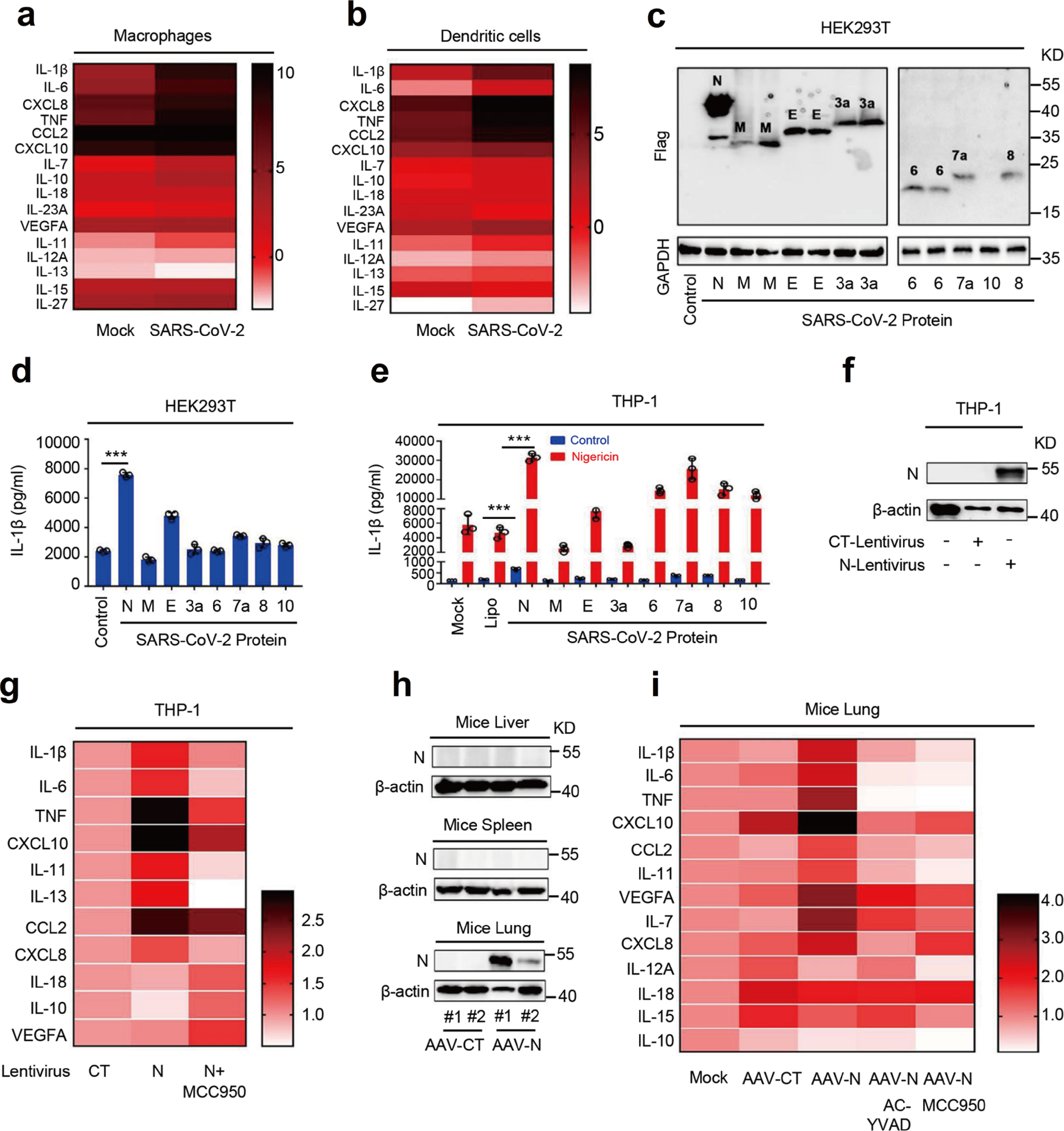
SARS-CoV-2 N蛋清引导癌细胞和小鼠促炎发生反应

SARS-CoV-2 N蛋白诱导IL-1β成熟和IL-6产生

Fig.2 N淀粉酶帮助IL-1β成长和IL-6绘制
SARS-CoV-2 N蛋白与NLRP3交互作用

Fig.3 SARS-CoV-2 N核血清与NLRP3核血清双方用处
N蛋白参与NLRP3炎症小体激活

N血清提高网站NLRP3与ASC的间接用途

SARS-CoV-2 N蛋白质提高NLRP3炎性小体组成的

Fig.6 N蛋清使得NLRP3群聚和ASC oligomerization

Fig.7 N蛋白质推进NLRP3炎性小体主装
N淀粉酶启用NLRP3慢性炎症小体诱惑小鼠肺拉伤

Fig.8 N核蛋白促活NLRP3感染小体介导小鼠肺挤压伤

Fig.9 NLRP3在N核蛋白引发的肺受伤中表现主要功用

Fig.10 N血清根据激活卡NLRP3感染小体诱发肺影响3d模型
实验结论
在该学习中,学习人数在分折GEO大数据系统库(GSE155106)知道SARS-CoV-2影响巨噬癌内部和DCs会有利于增进会大规模癌内部因素和趋化因素的表明。在选择,学习人数知道SARS-CoV-2 N核蛋清酶在成功重置NLRP3炎性小体,有利于增进会慢性慢性炎症因素的表明引发小鼠肺挫裂伤,增加重量脓毒症类别小鼠的伤亡。N核蛋清酶直接性与NLRP3的作用,有利于增进会NLRP3炎性小体聚合物,为了成功重置NLRP3炎性小体。总而言之所讲,该学习效果查证SARS-CoV-2 N核蛋清酶在NLRP3慢性慢性炎症小体诱导型肺挫裂伤的新考核机制。
● 银河集团官网
微生物何其有幸为该科研展示AAVlung内包装服务保障。