AAV股票代码
688238
腺相关病毒股票代码
688238
行业快讯

【Nature】隐痛,我为啥会去触摸?

精力:2018-12-21 人气:

说起东施效颦,我们一定不陌生。传说春秋时期,越国有一名唤西施的美丽姑娘,拥有沉鱼落雁之容,闭月羞花之貌。有一天西施心痛病忽发,十分难受。她便用一只手捂着胸口,但在旁人看来西施却又别有一番风姿。西施有一个叫东施的邻居,容貌甚丑。这一天,她看到西施用手捂胸口,紧锁眉头,感到非常美。于是她依法效仿,却更加丑陋不堪。

在此情况中,各位重大讲到痛感。痛感是人体深受傷害性激励时,存在的种不开心快乐的感受到。在人类历史与動物中,痛感会促发四种举动:1、条件可逆性避免举动,如膝跳条件条件反射性与缩手条件条件反射性;2、舔舐、抚弄伤患惩处避免痛感,情况中的西施那便是这么。但,选定性政策调控四种痛感举动的运动神经环路体系,各位未能推测。

2015年15月13日,《Nature》杂物刊载了哈弗大专医学界院Qiufu Ma客座教授的新重要的运行[1],这些人发掘脊髓背角速激肽1型运动面神经元用上行下行映射积极加入并房产调空触觉面神经导致的舔舐与厌弃性交表现,而不积极加入触觉面神经造成的的射线性躲开做法表现。该研究探讨第一次 发掘的区别房产调空这两种触觉面神经做法表现的面神经末梢运动面神经环路机理,非常大的的提升了员工对触觉面神经方向的认识程度。

Qiufu Ma讲解


结论

1.脊髓TAC1神经元投射到内侧丘脑以及上外侧臂旁核

过去的研究证实,脊髓速激肽1型(TAC1)神经元参与痛觉行为[2],于是作者对此类神经元展开详细研究。他们将TAC1-Cre小鼠与tdTomato报告鼠杂交,发现TAC1-tdTomato 神经元与NK1R大量共标(图1a-b),而NK1R是脊髓第1层上行投射神经元的分子标志。

一会儿,为研究分析TAC1运动中枢周围运动神经系统元上行下行投到到哪一些亚区,作家将TAC1-Cre小鼠于CDX2-Flpo小鼠混种以标志脊髓尾段TAC1运动中枢周围运动神经系统元,看到TAC1运动中枢周围运动神经系统元主要是投到到后侧缰核、室旁核、丘脑跟部核与上后侧臂旁核,且并不投到到臂旁核中调空全反射躲过的行为的CGRP运动中枢周围运动神经系统元[3],并非TAC1标志脊髓尾段运动中枢周围运动神经系统元投到到跟部丘脑与上后侧臂旁核其他亚区(图1c-h)。

图1 脊髓TAC1神经系统元投屏到内测丘脑已经上里侧臂旁核

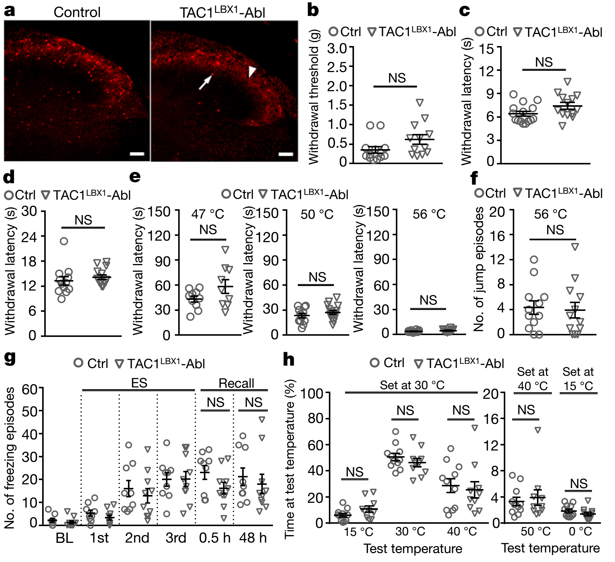
22.TAC1LBX1神经元不参与痛觉引起的反射性躲避行为

为研究脊髓背角中TAC1神经元的功能,作者将TAC1-Cre小鼠与LBX1-Flpo小鼠(LBX1为脊髓背角分子标志[4])杂交,通过Cre/Flpo双依赖性表达白喉毒素杀死TAC1LBX1神经元(图2a)。他们发现杀死TAC1LBX1神经元后,小鼠对机械刺激、冷刺激与热刺激的反射性躲避行为与对照组小鼠并无差异(图2b-f)。而且,杀死TAC1LBX1神经元对小鼠的条件恐惧记忆与环境温度选择也无任何影响(图2g-h)。

综上,TAC1LBX1神经元并不参与机械、温度、电击诱发痛引起的反射性躲避行为。

图2 TAC1LBX1神经元不参与痛觉引起的反射性躲避行为

3.TAC1LBX1神经元调控痛觉诱发的舔舐与厌恶性行为

从上文结果中,我们了解到TAC1LBX1神经元不参与痛觉引起的反射性躲避行为。那么,这群神经元是否参与痛觉诱发的舔舐行为以及非反射性条件位置躲避行为呢?作者就此展开以下研究。

他们用同样方法杀死TAC1LBX1神经元,发现小鼠在长时程热板、芥末油刺激、后爪灼伤、皮肤夹持行为范式中几乎无痛觉诱发的舔舐行为(图3a-f),与人类内侧丘脑损伤的患者症状相同[5]。此外,杀死TAC1LBX1神经元后,皮肤夹持带来的痛觉不再诱发条件位置躲避行为(图3g)。

接下来,作者就TAC1LBX1神经元上行投射展开进一步研究。他们在Tac1-Cre小鼠背侧脊髓注射AAV-ChR2,在上外侧臂旁核上方埋植光纤。发现光激活脊髓-上外侧臂旁核投射可诱发条件位置躲避行为(图3h),表明TAC1LBX1神经元通过上行投射调控痛觉引起的厌恶性行为。

图3 TAC1LBX1神经元调控痛觉诱发的舔舐与厌恶性行为

4.痛觉引起的舔舐行为需TRPV1而非MRGPRD神经元参与

最后的,为理论分析脊髓质量局解学与功能表的分离法是否是同等适于于初级职称传来面精神末梢末梢,写作者选定 二者非共标痛感感慨器——TRPV1、MRGPRD[6]开始理论分析(图4a)。孩子 感觉,烧死脊髓MRGPRD面精神末梢末梢元后,小鼠的机械化厂痛阀值高些,舔舐犯罪方式无之间的关系;而烧死脊髓TRPV1面精神末梢末梢元后,小鼠机械化厂痛和冷痛阀值始终不变,舔舐犯罪方式偏态缩减(图4b-c)。以上报告表述,TRPV1面精神末梢末梢元而不是MRGPRD面精神末梢末梢元在痛感造成的舔舐犯罪方式中有有必要的性。

图4 知觉激发的舔舐行为举动需TRPV1之所以MRGPRD神经末梢元参与活动

总结

痛疼感是药学上最应见的其中一种证状,伴随有全可逆性攻击反响并且 随后舔舐、触摸攻击习惯。显然,这对调节管控有两大类触觉精神攻击习惯的精神环路新机制,我们的还没有而定。本篇论文融入精神示踪、光显性基因学、攻击习惯学等多个方案会发现脊髓背角TAC1精神元在舔舐攻击习惯中表现很重要用处,杀灭TAC1精神元取得提高舔舐攻击习惯而不后果全可逆性避让攻击习惯,修改密码脊髓背角TAC1上行下行投影环路可造成触觉精神憎恶性攻击习惯。这种理论研究表明了什么差别调节管控有两大类触觉精神攻击习惯的精神环路(图5),为药学治療痛疼感一些消化道疾病作为着力可以支持!

图5 调节两种方式痛感的行为的脑神经环路构造图


参考文献

1.Huang, T., et al., Identifying the pathways required for coping behaviours associated with sustained pain. Nature, 2018. 2.Gutierrez-Mecinas, M., et al., Preprotachykinin A is expressed by a distinct population of excitatory neurons in the mouse superficial spinal dorsal horn including cells that respond to noxious and pruritic stimuli. Pain, 2017. 158(3): p. 440-456. 3.Han, S., et al., Elucidating an Affective Pain Circuit that Creates a Threat Memory. Cell, 2015. 162(2): p. 363-374. 4.Duan, B., et al., Identification of spinal circuits transmitting and gating mechanical pain. Cell, 2014. 159(6): p. 1417-1432. 5.Young, R.F., et al., Gamma Knife thalamotomy for the treatment of persistent pain. Stereotact Funct Neurosurg, 1995. 64 Suppl 1: p. 172-81. 6.Cavanaugh, D.J., et al., Distinct subsets of unmyelinated primary sensory fibers mediate behavioral responses to noxious thermal and mechanical stimuli. Proc Natl Acad Sci U S A, 2009. 106(22): p. 9075-80.



一键拨号 一键导航
二维码扫描跟进
扫扫下,反应现阶段窗口
谘询反馈机制
扫一扫加关注
银河集团官网 生态学
重返表层