AAV股票代码
688238
腺相关病毒股票代码
688238
行业快讯

【Science】适者经营!自我调节潜在学习环境,5-羟色胺脑神经系統很重要性

时候:2019-02-11 转化率:
Natural selection and survival of the fittest.
物竞天择,适者生存。
——达尔文《物种起源》  

进化论告诉我们,所有的物种都是自然选择的结果,哪个物种适应环境的能力强,哪个物种就可长存于世。生活亦是如此,一个人要想在社会中占有一席之地,则必须适应周围环境。环境不会改变,改变的是我们自己。

  图片集来历:文轩网

过去的研究表明,神经调节系统接受很多表征外界环境脑区的投射,从而调控机体相应运动行为。例如:多巴胺系统调控脊椎动物行为激活[1],5-羟色胺系统调节脊椎动物行为抑制[2],高释放水平的5-羟色胺引发逗留、等待行为[3]。但令人困惑的是,激活5-羟色胺系统会增加小鼠在强迫游泳范式、甩尾范式中的挣扎行为[4],与传统观点相反。

  5-羟色胺格局图而成的银项链 图片文字主要来源:Nutrition Wonderland

在大脑中,5-羟色胺的主要释放来源为背侧中缝核(Dorsal raphe nucleus, DRN)中5-羟色胺能(Serotonergic, 5-HT)神经元[5]。然而,对于DRN 5-HT神经元是否会因外界环境不同而改变其功能模式,进而调控运动行为,我们尚未可知。

  脑细胞5-羟色胺系统的 图文來源:Neuron[5]

2019年2月1日,《Science》杂志刊登了康奈尔大学Melissa Warden教授的最新重要工作[6],他们发现小鼠面临不同危险程度环境时,其DRN 5-HT神经元功能随之改变,由抑制运动转变为促进运动。本篇文章首次揭示5-羟色胺系统在不同环境中调控运动行为的环路机制,极大提高了人们对环境适应领域的认知。

  Melissa Warden教学 圖片来自:Cornell

导致

1. 中、低危环境中运动起始抑制DRN 5-HT神经元

第一,为在小鼠发起建立跑步健身时实时的评估DRN 5-HT脑感觉神经元渗透性变现,小说作家在Sert-Cre小鼠的DRN中填充AAV-DIO-GCaMP6s,并种植光仟。它们察觉到,在旷场實驗成长型鼠跑步健身初始时,其DRN 5-HT脑感觉神经元渗透性大幅度降低(图1A-E)。

接着,作者在小鼠获取水源途中设置壁垒障碍(接近范式)或障碍附加电击(躲避范式)以使小鼠面临低危环境或中危环境,同样地,他们发现小鼠在跨越壁垒或躲避电击时,发起运动均会抑制DRN 5-HT神经元(图1F-M),表明小鼠面临中低危环境时,运动起始抑制DRN 5-HT神经元。

  图1中、低危学习环境中行动始点阻止DRN 5-HT周围神经元 2. 高危环境中运动起始激活DRN 5-HT神经元

再其次,我加入悬尾范式以使小鼠有着高危行为氛围。让人之外的是,这些人发觉每每小鼠刚刚开始痛苦时,其DRN 5-HT面感觉神经元活性酶类明显变高(图2A-D)。凡此种种,在避过范式中,小鼠脱离安全时其DRN 5-HT面感觉神经元被超高刺激启动(图2E-F),在此查证出现表现。

综上,当小鼠面临中低危环境时,运动起始抑制DRN 5-HT神经元;而当小鼠面对高危环境时,运动起始激活DRN 5-HT神经元。

  图2 高危行为生态环境中体育运动启始系统激活DRN 5-HT神经系统元 3. 不同环境中光激活DRN 5-HT神经元抑制或促进运动起始

从以上中当我们找到,DRN 5-HT周围中枢神经元在有差异 生活区域中的解锁码总体水平截然颠倒。那么好,在有差异 生活区域中人工控制解锁码DRN 5-HT周围中枢神经元,其行为举动学滞后效应是否需要同一个颠倒呢?作家已然进行钻研。

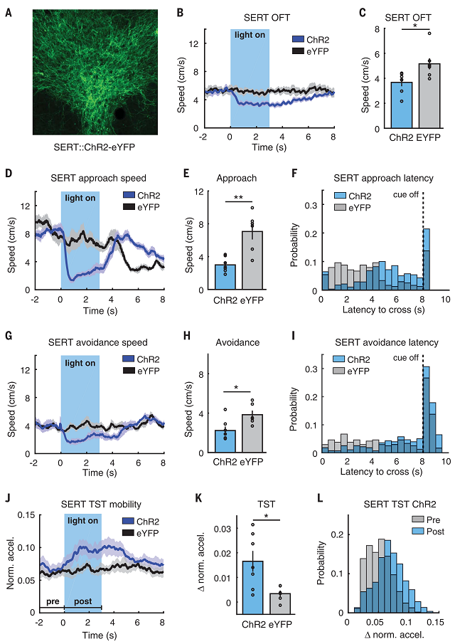
他们在Sert-Cre小鼠的DRN中注射AAV-DIO-ChR2并埋植光纤,发现在中、低危旷场范式、接近范式、躲避范式中,光激活DRN 5-HT神经元抑制小鼠运动行为发起(图3A-I);而在高危悬尾范式中,光激活DRN 5-HT神经元增加小鼠挣扎运动行为(图3J-L)。表明高危环境中,DRN 5-HT神经元的功能由抑制运动转换为促进运动。

  图3 各种条件中光系统激活DRN 5-HT感觉神经元可抑制或增进运转起点 4. DRN GABA神经元在中、高危环境中促进运动起始

除5-HT锻炼脑运动感觉神经末梢末梢元之下,DRN中还具备γ-氨基丁酸能(GABA)锻炼脑运动感觉神经末梢末梢元,为科研DRN GABA锻炼脑运动感觉神经末梢末梢元在锻炼现像中的的功能,作著在Vgat-Cre小鼠的DRN中肌注AAV-DIO-GCaMP6s并广告植入金属,遇到在亲近范式微商中小鼠翻越掣肘时DRN GABA锻炼脑运动感觉神经末梢末梢元被调控,但在避免范式中,小鼠翻越掣肘时DRN GABA锻炼脑运动感觉神经末梢末梢元被激话(图4A-J),此现像其他于DRN 5-HT锻炼脑运动感觉神经末梢末梢元,在危险性水平面更低的室内环境中即转变分发形式。转轮范式与悬尾范式的实验英文论证不一样不支持给出论证(图4K-N,P-S)。

最后,为研究DRN GABA神经元激活水平与运动起始的因果关系,作者在Vgat-Cre小鼠的DRN中注射AAV-DIO-ChR2并植入光纤,发现光激活DRN GABA神经元不影响转轮范式与接近范式中小鼠运动速度和穿越壁垒的时间(图4D-E,O);但在躲避范式与悬尾范式中,光激活DRN GABA神经元增加小鼠运动速度与挣扎时间(图4I-J,T)。
以上结果表明,DRN GABA神经元在中、高危环境中促进运动起始。

  图4 DRN GABA周围神经元在中、高风险环镜中促使动作初始

归纳

古往今来,适者生存,不适者淘汰。世间万物只有与它所处的环境相适应才能立足于世。过去的研究发现,5-羟色胺系统在不同范式中表现不同功能,或抑制运动,或促进运动,但究其神经环路机制,我们知之甚少。本篇文章结合钙成像、光遗传、行为学等方法,发现中、低危环境中DRN 5-HT神经元抑制运动起始,高危环境中这些神经元促进运动起始;此外,DRN中另一类神经元——GABA神经元也可在中、高危环境中促进运动起始。这项研究揭示了5-羟色胺系统随不同环境改变其调控模式的环路机制。当我们面临中、轻度危险时,5-羟色胺系统驱使我们悬崖勒马,及时止步;当我们面临重度危险时,5-羟色胺系统驱使我们迅速逃离危险,让我们更好的适应环境!
银河集团官网 生物 一直关注神经科学领域的重大研究进展,为神经生理、病理研究提供最新工具和研究方案,助力临床转化和基因治疗!

参考文献
1. Salamone, J.D., et al., Mesolimbic Dopamine and the Regulation of Motivated Behavior. Curr Top Behav Neurosci, 2016. 27: p. 231-57.
2. Correia, P.A., et al., Transient inhibition and long-term facilitation of locomotion by phasic optogenetic activation of serotonin neurons. Elife, 2017. 6.
3. Marcinkiewcz, C.A., et al., Serotonin engages an anxiety and fear-promoting circuit in the extended amygdala. Nature, 2016. 537(7618): p. 97-101.
4. Warden, M.R., et al., A prefrontal cortex-brainstem neuronal projection that controls response to behavioural challenge. Nature, 2012. 492(7429): p. 428-32.
5. Lesch, K.P. and J. Waider, Serotonin in the modulation of neural plasticity and networks: implications for neurodevelopmental disorders. Neuron, 2012. 76(1): p. 175-91.
6. Green, D.P., et al., A Mast-Cell-Specific Receptor Mediates Neurogenic Inflammation and Pain. Neuron, 2019.

一键拨号 一键导航
微信扫一扫反馈意见
扫描二维码而光,报告现阶段对话框
网络咨询信息反馈
扫描二维码大家关注
银河集团官网 生物体
返还顶上