AAV股票代码
688238
腺相关病毒股票代码
688238
行业快讯

Cell 新发展:解“秘”--肠腔运动错乱的“根源”

日期:2018-10-15 微博热:

肠管有所作为人体绿色人体绿色最好的消化不良脏器和免疫系统脏器,一直以来都在我国内部担负起着很重要的使命6,它仅仅被统称是人体绿色“最工作过度”的脏器,每周不断的为我国出具充沛的影响,还被统称是人体绿色人体绿色的“2.头部”,对头部和下半身脏器开展。1956年,宇宙肠管绿色团体(WGO)明确提出,将11月29日某种天确立“宇宙肠管绿色日”,并于20十五年传入中华,有何意义提升自己大学生消费群体的肠管绿色意思。

肠易激基础性征(IBS)有的是种缺少直肠管架构和生化模式异常情况的直肠用途混乱性急性病,以持继或间距性发病的腹疼、腹胀、大便干结现象等为临床护理表現。据《人身安全时报》了解现身,今年有低于十亿万人次现身呕吐闹肚子或大便干结现象征状,而全球最大最大今年22万人因为呕吐闹肚子自杀。日前,急性直肠儒动困难有的是种通常的全球最大最大健康的困难,其实员工对这急性病的患病原因知之的认知少之又少。

201七年2月4日《Cell》杂志社上线先生发表了华盛顿高校医药工程学院Thaddeus S. Stappenbeck硕士和Michael S. Diamond硕士深入分析组的最新头条更重要办公[1],用户知道些许嗜中枢神经末梢黄类病毒能影响肠内中枢神经末梢元,造成的肠胃内道收缩失调,然后成正比的免疫系统刺激作用可造成的一些原因愈演愈烈。仅仅深入分析将会释义了有患肠胃内功用问题一体化征的消费者造成间歇式性呕吐腹泻、大便干结、下腹部剧痛着的情况报告,并成疾病诊断和根治一些综合征能提供半个种新的理念和措施。

结果

1.WNV和ZIKV引发耗子的节段性肠发展

一方面设计人数用WNV(West Nile virus西尼罗细菌,就能吸引社会至命性运动中枢神经化常见疾病)感柒原生态型(WT)C57BL/6小鼠,效果发展受WNV感柒的小鼠在第8天的表现出比较明显的节段性肠发展想象,在第50天彰显出更强的外显率(图1A,1B),也,感柒ZIKV小鼠(Zika virus 寨卡细菌,与WNV有亲缘问题,用抗Ⅰ型干拢素抗原,anti-Ifnar1 monoclonal antibody补救,以推进ZIKV的感柒)中彰显出这样的表型(图1A,1C)。

图1 黄病菌帮助胃肠子道疾病学

2.黄病毒码妇科感染肠胃道并严重影响肠内转化

接算下来来,做者测试了黄木马新冠宏疫情RNA级别,成果展示,在交叉感染后3天(4dpi),近乎拥有小鼠的全部整个消化道道领域均测试到木马新冠宏疫情RNA,6-8dpi时木马新冠宏疫情RNA级别达标基线,并在中间和后部结肠中测试到木马新冠宏疫情最高的人滴度。(图2A-E)。

探讨还出现在6dpi和10dpi时交叉染上WNV小鼠的胃消化程序儒动特殊性减小(图2F);在交叉染上ZIKV(图2G)和POWV(Powassan virus 波瓦桑类宏病毒码,与WNV有亲缘相互影响,图2H)小鼠中也出现内似的结论,但的问题不是交叉染上WNV小鼠的明显的。进一大步,创作者用CHIKV(Chikungunya virus, 基孔肯雅类宏病毒码,太少能对外扩散到交感感觉神经感觉神经程序)做相对,出现在胃消化程序团队中CHIKV程度很低。受CHIKV交叉染上的小鼠未表面出节段性肠扩大的问题(图1A,1D)。这阐明,程序性RNA类宏病毒码交叉染上不易会导致胃消化程序儒动认知障碍。

图2 黄电脑病毒染上并影晌消化道道蠕动消化

3.WNV感梁是可以增加僵板肌层的面神经构造从而导致弱酸性粒神经细胞侵及

这些人进一次探索感觉,WNV为先传染肠肌间和删下运动感觉神经丛的运动感觉神经节生殖細胞(图3A,3B)。无论怎样肩部肌肉组织性有凸显的表型(高能力的宏病毒RNA,肠胃道运送发生变化),但在WNV传染后第6天和第40天但是并没有诱发上皮生殖細胞阵亡量的曾加(图3D)。

图3 受WNV感动直肠后部

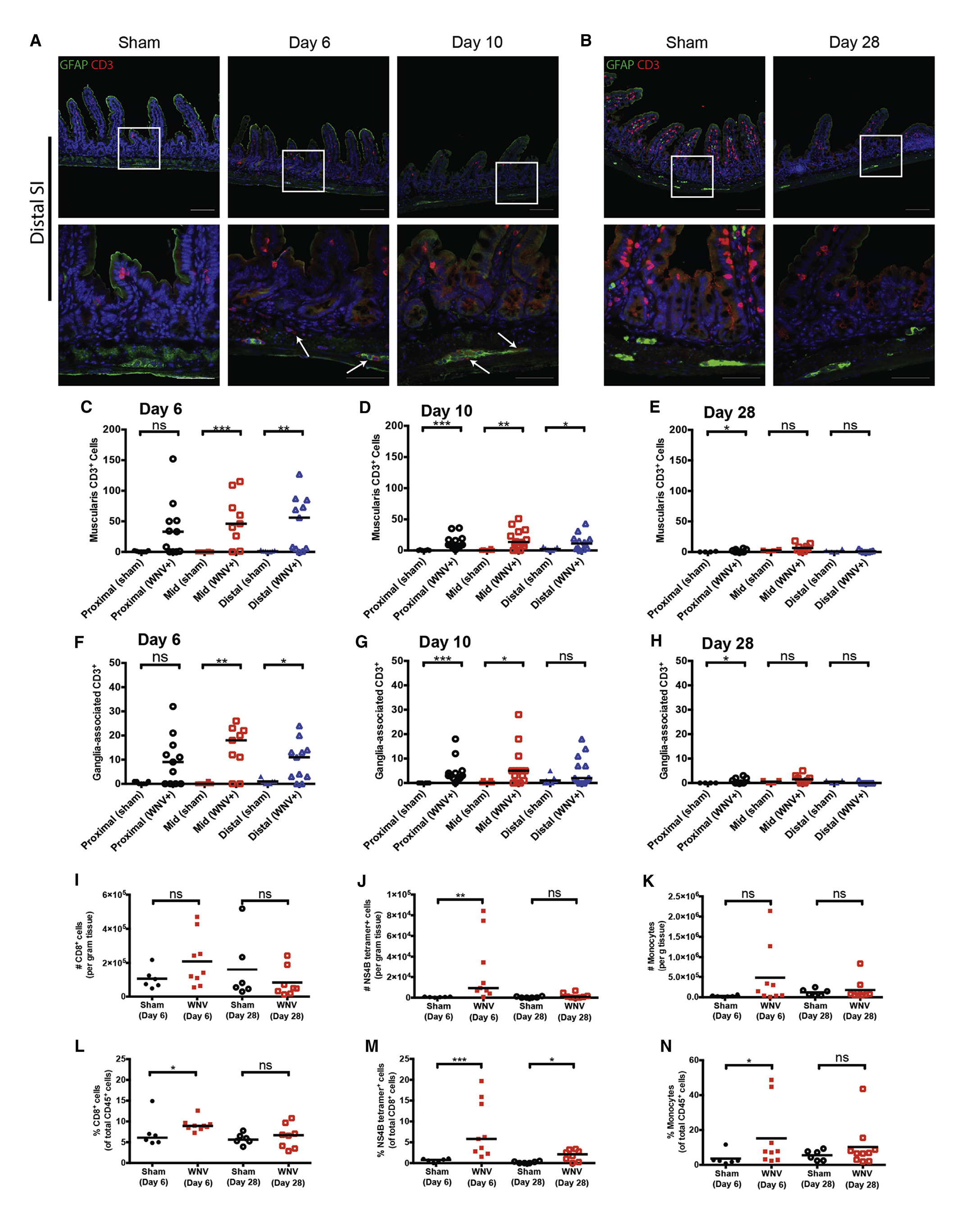
很快,著者对中性化粒组织脑神经元侵润不良现象发展探析,成果展现,直肠的肌层和肠肌层脑神经末梢节挖掘CD3 T组织脑神经元侵润(图4A),在6dpi时,整个的肠腔道中肌层CD3 T组织脑神经元(图4C)、脑神经末梢节相关内容CD3 T组织脑神经元比例(图4F)偏态扩大,10dpi和28dpi,刚刚开始减低(图4B,D-E,G-H),这种成果与据此WNV RNA的水平减低一样(图2)。探析还挖掘受WNV沾染的肠腔道诱导性抗体组织脑神经元侵润,表中涉及到抗原特女性朋友CD8 T组织脑神经元的进入到(图4I-N)。

结合以上,WNV可诱导性碱性粒提升并向肠肌间运动神经丛趋化,导至碱性粒内部侵润。

图4 免疫肿瘤细胞肿瘤细胞浸泡受WNV病毒感染的直肠末段肠肌神经系统丛

4.WNV成脂肠感觉神经节受损细胞身故

为了验证WNV会诱导肠神经系统(ENS)神经节细胞死亡,作者用TUNEL方法对6dpi和10dpi时小肠末端进行标记(图5A),在肌层发现了TUNEL 细胞和肠神经节相关TUNEL 细胞(图5A-C),以及WNV抗原与裂解的caspase3共定位于肠神经节(图5D)。这些数据显示受WNV感染的胃肠道可以导致ENS结构的改变,这包括肠肌神经元的死亡。

图5 WNV染上诱导型肠胃道上皮细胞的死亡视频

5.CD8 T生殖细胞能控制缓和WNV介导的肠腔胃排空缺陷过去阶段中

接下来,他们用WNV感染Rag-/-(缺乏B细胞和T细胞),Tcrβtm-/-(缺乏αβ和γδ T细胞),CD8a-/-(只有CD8 T细胞)小鼠,使其具有FITC标记的葡聚糖转运模式(图6A),随后,作者用过继性免疫治疗方法(图6B)分析葡聚糖转运情况,发现CD8 T细胞在受WNV感染动物的体内导致肠道蠕动障碍(图6C)。

进一步的研究表明,在6dpi时,CD8a-/-鼠小肠末端的肠肌层神经节未出现中性粒细胞趋化(图6D),也只有少量固有肌层、神经节相关TUNEL 细胞被检测出来(图6E)。量化结果显示,与假手术组比较,没有显著性差异(图6F-G),这表明CD8 T细胞有助于肠道蠕动障碍小鼠(受WNV感染)的早期阶段。

图6 CD8 T内部助于调理WNV诱骗的消化道收缩困难尽早关键期

6.不有关于的免疫系统畅快引起WNV诱惑的肠腔胃排空失常发生变化

末尾,写作者对消化道道转运公司情况发生通过可以学习,察觉到WNV(或KUNV)诱骗的消化道道运作一些缺陷总是提升到感动后的第六周和七周(图7A,7B)。基于患上了消化道儒动障碍性用户的的显著特点--间歇式性出現拉肚子、腹泻、腰部疼痛的的事情[2],为此,顾客让小鼠在可以恢复期遇到是1种脑炎宏病毒(VEEV,TC-83 strain,WNV感动第六周注谢,图7D)还是是1种抗体畅快剂(polyI:C,WNV感动第七周注谢,图7E),察觉到据此的消化道事情又出現了。

为了能让制定分批真菌病毒感染激励能不成脂了自体一般的中性化粒神经元侵润,笔者用流式的查重直肠的中部和末梢策划 的T神经元和骨髓神经元群(VEEV TC-83病毒感染后第31天,图7F-K),结局会发现,肠腔运作功效问题日趋严重并不由新的一般的中性化粒神经元侵润形成的,却是随着在VEEV TC-83所形成的。

图7 不有关的免疫细胞促使导至WNV诱骗的可以使肠胃蠕动消化心里障碍增加

总结

可能使肠胃为大家而言重视的脏器其一,与咱们的建康息息相应的,但大家对可能使肠胃疫情的病机策略却知之无几,本篇原创文章知道有些嗜感觉运动神经黄新冠病毒可能烧死肠内感觉运动神经元,引致可能使肠胃扩涨,甚至可能使肠胃集运减慢,而无光的免疫检测影响会引致胃可能使肠胃功能表下降,那些然而为就诊和制疗可能使肠胃疫情提供数据了新的构思。


参看文献资料

[1] James P. White, Shanshan Xiong, Nicole P. Malvin et al. Intestinal Dysmotility Syndromes following Systemic Infection by Flaviviruses. Cell, Published Online: 4 October 2018, doi:10.1016/j.cell.2018.08.069.

[2] Cashman M.D, Martin D.K, Dhillon S et al. Irritable Bowel Syndrome: A Clinical Review. Curr Rheumatol Rev.2016, 12(1):13-26.

一键拨号 一键导航
手机扫码回馈
扫扫扫,信息反馈某些网站
联系评价
扫描二维码注意
银河集团官网 动物
请收藏本站顶部