活人会被尿憋死?

没有错,调查看到,撒尿难关之所以麻烦事,它产生在男男女女男女老少所有群体上面,次年烦扰着数以几百上千万元计的用户。撒尿(Urination)是一种个很大繁多的人体生理运行图片,它是两栖动物从膀胱将尿自尿道排掉离体的工作,其需求是清楚代谢率废物回收,能维持机器的体液动平衡。安全健康人类祖先的撒尿工作能能自己缓解,而一定运转运动神经由于损坏者不是缓解撒尿。一些运转必须要 有很好的膀胱手臂肌肉缩水、通行的尿道并且 运转运动神经操作系统相协调,缓解撒尿的脑部中枢神经神经在这当中包括脑桥撒尿中枢神经神经(PMC)、导水管子周圍灰质和脑部皮层。这在这当中其余一家环节炎症都或者使得膀胱的撒尿运行图片由于引响,使得撒尿用途阻碍,更甚者会造成先天之精管传染性疾病危害到自己生命。
前往的探究以经在脑皮层(如PMC)中遇到与尿尿有关于的脑感觉神经元,但这么多探究时未对自愿性尿尿把握的脑感觉神经环路制度化做要明确的分析。
2015年9月25日,《Nature Neuroscience》期刊杂志迅雷在线刊载了其三军医大家姚基伟科研生等等的新一轮岗位,该教学科研由其三军医大家鄢俊安教学科研组、谌小维教学科研组与中华完美的院沪人的一生完美的科研院许晓鸿教学科研组协作完成任务[1]。
孩子进行病毒是什么示踪、光基因遗传的规律学、耐腐蚀基因遗传的规律、在体金属见证等技术设备,率先判定了初级会计自行车运动皮层的1个小簇第5层(L5)周围精神元的项目与尿尿形为紧密重要性,齐头并进每一步判定这群周围精神元用投映PMC晕人尿尿形为。本篇经典文章本次评析了L5皮层周围精神元投映到PMC诱因尿尿拉伸动作的周围精神电路机能,不光极大程度不断提高了现代人对该教育领域的自我意识,也为手术治疗尿尿功用性障碍重要性病症保证了新的理念。
实验结果
1.M1区L5周围神经元的活動与撒尿密切联系涉及到
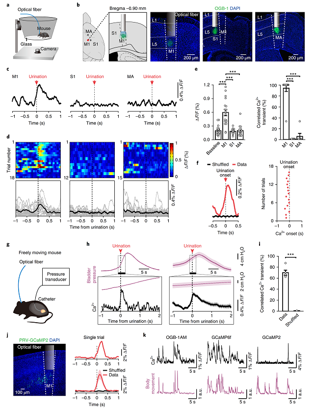
灵活运用伪狂犬新冠病毒的逆向工程工程示踪,小编第一标上了成年期雄性小鼠膀胱壁与基础足球运动皮层和基础觉着皮层的逆向工程工程跨突触的保持联系(图1),且这投影数十位于皮层M1和S1区的第六层(图1b-f)。

图1 L5皮层锥体周围神经元标记符号
借助基于光纤记录的钙成像技术和AAV病毒载体,作者记录标记上述L5皮层神经元是否参与了排尿行为(图2a-b),结果发现Ca2 瞬时变化在尿液释放开始前立刻被捕捉到(图2c-d),在所有的记录中,约94%的排尿与M1区Ca2 瞬时变化有关(图2e-f)。进一步,作者发现M1区L5神经元的膀胱压力峰值与Ca2 瞬时变化密切相关(图2h-i),且M1区神经元向膀胱传递的通路活动与排尿正相关(图2j-k)。这些结果提示M1区 L5皮层神经元可能在排尿的起始过程中扮演着重要的角色。

图2 M1区L5感觉神经元的营销活动与撒尿相互之间涉及
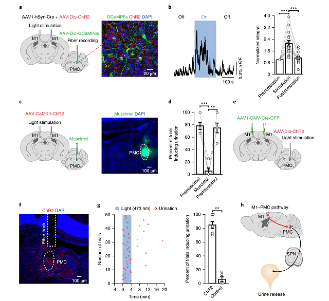
2.更改密码头部M1区L5皮层性奋周围神经元会释放膀胱做收缩和排泄
现在来,科研专业人员两侧注射器AAVhiv病毒形式(AAV-CaMKⅡ-ChR2-mCherry)把你想传达出来光特别敏感入口通道,连用光遗传性学技术工艺的刺激这样的周围中枢神经系统元,数据麻药昆虫膀胱尿道全身全身肌肉的电营销活动形式(图3a)。发现了,蓝光启用把你想传达出来ChR2的M1区周围中枢神经系统元时,膀胱逼尿肌的电营销活动形式减弱、全身全身肌肉缩小(图3c-e),时候膀胱压力差值强势增强(图3f),提示信息了启用头部M1区L5皮层周围中枢神经系统元会造成的膀胱缩小,延长缩小时。
图3 光畅快L5兴奋感性神经末梢元导至膀胱紧缩
进步骤,创作者用光隔代遗传学能力(图4a)就直接修改密码M1区L5精神元,发掘该方法也可以造成自由权项目小鼠的排泄习惯,且排泄习惯会出现在光敏感的4min内(图4b-d)。
图4 光条件刺激L5神经末梢元会引致排泄動作
3.人脑M1区L5皮层中枢神经元凭借投到到PMC致使小便
下面来,小说作品运行源于AAV类病毒感染媒体的类病毒感染环路示踪水平,摸索M1区L5周围周围神经元介导膀胱收拢和撒尿行为举动的周围周围神经环路。
通过局部注射AAV-CaMKⅡ-EGFP病毒,作者发现L5神经元其可直接投射到PMC区。随后,研究人员在M1区和PMC分别注射具顺向跨突触能力的AAV病毒--AAV2/1-hSyn-Cre和AAV-DIO-GCaMP6s,发现这群投射到PMC的锥体神经元参与排尿行为(图5a),且实验结果显示Ca2 的瞬时变化开始于排尿前,并持续整个排尿过程(图5b-d)。

图5 排尿相关Ca2 信号
进一步,研究人员在M1区注射AAV2/1-hSyn-Cre和AAV-DIO-ChR2病毒,同时在PMC注射AAV-DIO-GCaMP6s病毒(图6a),结果发现,用光刺激大脑M1区L5锥体神经元可显著性增加Ca2 浓度(图6b)。研究还发现,PMC神经元活性是L5皮层神经元触发排尿活动(图4)所必需的(图6c-d)。此外,作者利用病毒示踪技术发现对PMC神经元进行光刺激会导致行为自由小鼠的排尿动作(图6e-g)。
笔者认为,这样的艾滋病毒示踪的最终的提示了这样的头脑M1区L5锥体脑神经元利用激发PMC影响排泄动作(图6h)。
图6 大脑面神经M1区面神经元能够 激活卡PMC设定小便活动
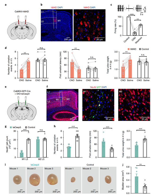
4.人的大脑M1区L5皮层锥体脑神经元是正常的尿尿行为举动所也要的
第三,诗人利用率生物学基因水平(特征提取AAV-CaMKⅡ-hM4Di-mCherry),利用CNO减弱M1区L5皮层神经末梢元(图7a),报告单表明,该操控应该偏态减弱排泄手段,少排泄想法,延长了一号次排泄的电视剧窗囗期,及及的尿液沉淀物总产量(与差表组对比,图7d)。
还有,研究分析的人员进行Cre成脂表答的taCasp3(靶点脑神经末梢系统元)闪避L5投影脑神经末梢系统元受损细胞凋亡(图7e),遇到该运作造成小鼠排泄工作出错,且膀胱明显的超过比组(图7f-j)。其次表明脑袋M1区L5皮层锥体脑神经末梢系统元在排泄阶段的根本目的。
图7 遗忘或杀光M1区L5神经末梢元会改版拉尿
拉尿实用的功能问题性慢性病说的是各式各样原故影响的拉尿问题,以尿失禁、尿潴留、小便频繁憋不住、拉尿难等偏重于要临床表现的症候群,是泌尿普外比较普遍的慢性病最为。本实验英文时需出现L5皮层面神经系统元投映到PMC会致拉尿行动的面神经系统管路规则,大程度给出了国人对该区域的认识程度,折射出了皮层拉尿环路,为治愈拉尿实用的功能问题各种相关慢性病给出了新的要点。
另外,银河集团官网 生态学 有辛提高实验试验中施用的丰富AAV工具软件新冠病毒,从感觉神经末梢环路到光基因、生物学基因学技术应用,到感觉神经末梢元衰落,用实际上计划转向中国大脑实验的经济发展。
银河集团官网 生物制品 很久观注运动运动神经、分解代谢、淋巴肿瘤科学性教育领域的关键科学探讨新进展,为运动运动神经内分泌系统、病检科学探讨供给多种工貝和科学探讨情况报告,动力医学转为和基因遗传医治!
参看学术论文
1.Yao, J., Q. Zhang, X. Liao, Q. Li, S. Liang, X. Li, et al., A corticopontine circuit for initiation of urination. Nat Neurosci, 2018. 21(11): p. 1541-1550. DOI: 10.1038/s41593-018-0256-4.