前言
背景介绍

突出基本要素
01
终中后期自然规律器官衰竭的人类进化二尖瓣信息显示出IGF1R不低的表达方式的水平和手机信号吸附性
02
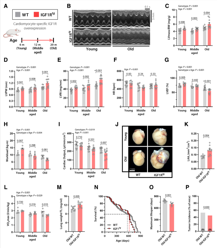
小鼠心肌肿瘤细胞IGF1R过表达方式会造成晚期优胜的心室特点及生理问题性肥厚,但会加速度心室苍老及脑力哀竭既定减掉后半生生命
03
提升心肌组织IGF1R的信号按照降低自噬和线粒体空气氧化性能会加重老年性心功效心里障碍
04
MBNL1就可以不稳定性成仟维血细胞修改密码(仟维化)工作状态下的转录本
研究内容
01

02

03
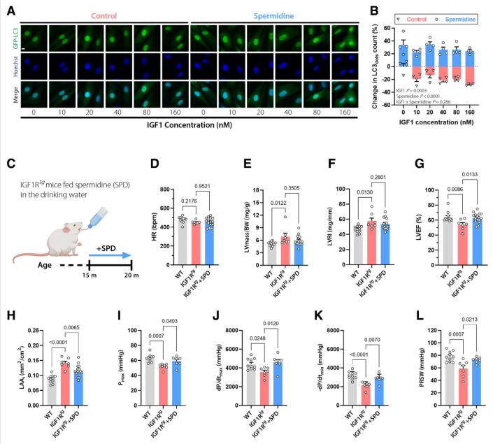
为了更加充分表明中老龄阶段Tg小鼠自噬失萃取心性能损失互相的因果关系的,探析者给小鼠摄入亚精胺,前就已表明亚精胺也可以增強中老龄阶段小鼠的心脏病自噬。实验操作否认亚精胺能有效果拦截IGF1分析的心肌人体细胞系自噬治理和改善。由4个月的亚精胺驯养后对Tg小鼠二尖瓣来评价指标,出现 亚精胺驯养的Tg小鼠的心率、LV质量管理和规则化股价指数与未工作Tg小鼠基础相等。尽管亚精胺可以大逆转已打造的心肌肥厚,但它也可以优化左室射血、重新构建及上限最高压等。补亚精胺起码在很大的情况上调节了新陈代谢Tg小鼠的三羧酸循环往复和糖酵解前面体的平均水平。不低于以上数据提示卡,心脏病自噬少将会参入了中老年人Tg小鼠心用途心理障碍加剧的的过程。

04

05

惊
喜
持
续
先天之精管及排泄消化道疾病爬行动物3d模型产品进行实验五折优慧!开工投产强心针!
