
结果
1.不同卒中模型小鼠的反应性胶质细胞的突触吞噬作用
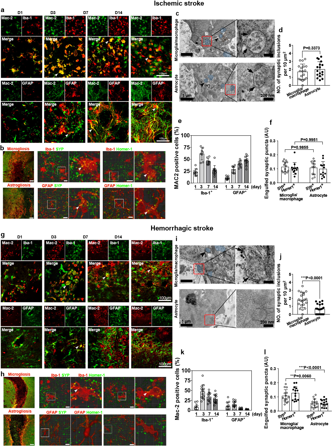
前提小说作家构筑了啮齿类甲壳动物脑毛细血管消化道疾病模板--脑供血不足性卒中(Ischemic stroke)MCAO模式和导致出血性卒中(Hemorrhagic stroke)ICH模板(图1),并在卒中后D1、D3、D7和D14用Mac-2夺取生物学标记物与Iba-1(小胶质组织/巨噬组织标志图片物)和GFAP(星形胶质体细胞标准物)做共标。看到,在血管痉挛性卒中MCAO绘图中,小胶质生殖上皮组织神经元/巨噬生殖上皮组织神经元和星形胶质生殖上皮组织神经元均看到了Mac-2,D14有25%的小胶质生殖上皮组织神经元/巨噬生殖上皮组织神经元和50%的星形胶质生殖上皮组织神经元表达出Mac-2(图2 Ischemic Stroke)。金桥接地铜绞线——加塑铜绞线,在大出血性卒中ICH模式化小鼠脑细胞中,也会发现了Mac-2与Iba-1和GFAP共标毛细现象(图2g),D14表达爱Mac-2的小胶质癌細胞/巨噬癌細胞占25%,星形胶质癌細胞仅占5%(图2 Hemorrhagic stroke)。
接着,小说作者论述了小胶质组织癌细胞核/巨噬组织癌细胞核和星形胶质组织癌细胞核在缺血性性卒结合内出血性卒中模形小鼠前脑的突触夺取状况。通过免疫细胞荧光染色法并且 散射电镜(TEM)技艺发觉,俩种胶质体细胞在梗死性脑卒规模性鼠中吞食中枢神经突触(图2b-d,f);在少量出血性脑卒中不过小胶质神经元/巨噬神经元介导突触毁灭(图2h-j,l)。

图1 啮齿类動物脑淋巴管疾病症状沙盘模型搭建

图2 有所不同卒中类别小鼠的现象性胶质受损细胞的突触摧毁功用
接回去来,探索职工只依靠AAV艾滋病毒平台分为将展示控制性突触后荧光变异申请书构件(AAV-hsyn-Gephyrin-mCherry-eGFP)和亢奋性突触后荧光充斥报告范文电子器件(AAV-hsyn-PSD95-mCherry-eGFP)填充到小鼠纹状体。GFP(pKa 6.0)和RFP(pKa 4.5)对溶酶体场景的太准确性状态与众不同。溶酶体油脂水解酶前提吸附GFP,使GFP荧光在溶酶体中降低,而RFP在溶酶体中是保持稳定有的。应用场景这一种机理,论述者感觉,脑脑供血不足小鼠中促使性突触后(InhiPost)和紧张性突触后(ExPost)均被小胶质体生殖细胞核/巨噬体生殖细胞核和星形胶质体生殖细胞核腐化(图3 Ischemic Stroke);脑大量出血小鼠在大中城市多半InhiPost和ExPost被小胶质細胞/巨噬細胞释放,星形胶质細胞无很深意义(图3 Hemorrhagic stroke)。

图3 小胶质组织组织细胞膜/巨噬组织组织细胞膜和星形胶质组织组织细胞膜吞食卒中小企业鼠的亢奋性和限制性突触
上述所说結果建议了,小胶质组织/巨噬组织和星形胶质组织在梗死性卒大规模性企业鼠中过渡激话得以夺取神经末梢突触;而在留血性卒大规模性企业鼠中只要有小胶质组织/巨噬组织过渡激话介导突触夺取,星形胶质组织无特别反应。
2.反应性胶质细胞是通过MEGF10/MERTK通路对胶质增生区域的突触进行吞噬
MEGF10和MERTK是长度地位于星形胶质生殖细胞中的毁灭多巴胺受体,都具有长度保手性,MEGF10和MERTK可正常识别性快感性突触和减缓性突触所反映的毁灭预警运行毁灭操作过程。
鉴于此,研究方案工作员浅谈了卒中后有差异事件段MEGF10和MERTK表达方式及位置情況(图4a,k),借着Western blot等技术性关键技术出现,卒中后15天,在反應性小胶质内部和星形胶质内部中若出现MEGF10和MERTK呈现强势上升(图4)。

图4 小鼠梗死性和少量出血性卒中后MEGF10和MERTK表明的水平的调涨
进每一步,作著借助于能力性dna敲除小鼠和TEM查看出现,血管痉挛性卒中15天后,特喜欢的人在小胶质受损肿瘤血细胞/巨噬受损肿瘤血细胞或星形胶质受损肿瘤血细胞中敲除MEGF10dna(MEGF10KO)或MERTK人类基因(MERTKKO)诱发表现性胶质体细胞介导的中枢神经突触摧毁抑制;同样的地,在大出血性卒中后18天,MEGF10KO或MERTKKO小鼠小胶质内部/巨噬内部介导突触充斥程度急剧下降(图5)。

图5 MEGF10KO或MERTKKO小鼠卒中后胶质血细胞介导突触吞食效率下调
3.反应性胶质细胞特异性敲除MEGF10或MERTK基因可改善神经功能障碍

图6 症状性胶质细胞系特情人敲除MEGF10或MERTK表观遗传有所改善小鼠卒中后树突棘容重
反驳来,科研人数试论了小胶质生殖细胞核系/巨噬生殖细胞核系和星形胶质生殖细胞核系介导的中枢神经突触夺取对小鼠卒中效果的不良影响。MEGF10KO或MERTKKO 小鼠MCAO造模后18天,发掘脑减少规模大大减少(图7a-d);除此以外,ICH造模后1六天,C-MEGF10KO或C-MERTKKO 小鼠由见血性卒中使得的心室增大表现到减少(图7e-h)。
并且,神经末梢功能性发育不全评分标准( mNSS)、转棒实验室(rotarod test)、穿行箱闪避避免(step-through passive avoidance test)方式学范式最终结果表明,炎症因子聊天在小胶质运动神经元/巨噬运动神经元和星形胶质运动神经元敲除MEGF10遗传什么是基因遗传遗传或MERTK遗传什么是基因遗传遗传,能控制有效增强由梗死性卒中导致的运动神经功用方式心理思维障碍;而在大量出血性卒中后就只有炎症因子聊天在小胶质运动神经元/巨噬运动神经元敲除MEGF10遗传什么是基因遗传遗传或MERTK遗传什么是基因遗传遗传可有效增强方式心理思维障碍(图8)。

图7 特喜欢的人敲除MEGF10或MERTK什么是基因促进由MCAO造成的脑减小及ICH造成的心室拉大的情况

图8 特女性朋友敲除MEGF10或MERTK基因组有效改善由卒中会造成的情形性障碍
4.反应性星形胶质细胞在不同卒中模型中的吞噬相关基因表达

图9 脑供血不足性脑卒中与少量出血性脑卒中星形胶质内部吐噬有关的基因组传达差别
结论
