AAV股票代码
688238
腺相关病毒股票代码
688238
行业快讯

【Cell】负体力爆棚、焦躁烦躁!你是什么须要多聊天儿?

时间段:2018-05-22 关注度:

易怒、躁狂、茫然、不足安全性感,已称为了能让身处在企业公司下班族上方的一点阴云。新碎片化阅读事件时间,企业公司在满足新资料时间带动的科技信息便利店闲暇,因而到来的压差也让企业公司喘不倒嗓。可不想担心你,今日这篇小文章会助你驱散尘埃,带你飞进入幸福沙滩的拥抱。

工做中,也许候当我会张时候闷头工做,刻意的增加自己同事、大家间的沟通能力,两耳不闻窗边事。殊不知,这也许会增加短期内工做速率,可甚至于,当我会心存压力差极大,然而突然出现一开始所指的“上下班族宗合征”。 并且同学们能不深度思考过,这类大家比较熟悉的宗合征真实的是工作上创造的吗?职场社交交流技巧的极大减少与这一些“打工族宗合征”相互在神经末梢动物学多方面能不有关于链接呢?

很太可惜了,过去式的作业并难以在运动脑神经长效逻辑地方明确责任告诉我咱们降低社交平台交流与沟通会对脑细胞引发什么作用,只能表示可不可以使得心肌细胞好几种社会舆论心情。除此之外,咱们也不会认识其运动脑神经长效逻辑的,许多各种不同形为是受另一种大分子自我调节,或者多种不同形为有其特女性朋友的自我调节指数公式。

2015年12月17日,Cell自媒体刊载了加州工院工程学院David Anderson研发组的一览表更重要操作[1],她们得知日常社交类屏蔽创造的负担(social isolation stress, SIS)会造成的许多脑区速激肽2(Tachykinin 2, Tac2)抒发量提升,由于我们的体内利于带来不好的焦虑情绪,详实详细解读了日常社交类屏蔽负担的运动神经体制,从而增加了消费者对该领域行业的认识程度。

David Anderson教学


可是


1.慢性病SIS引响多重攻击防御性举动 从前的实验所体现了,社交媒体底部隔离开压力值(SIS)会增大小鼠的主动威胁性和害怕感体现,为进这一步实验所急急慢性SIS对好几种情形的关系,小说家关键在于将小鼠底部隔离开伺养2周,第二步经过多情形学实验所的检测其主动威胁性情形、先天性害怕感层次和习得性害怕感层次的发生改变,遇到急急慢性SIS小鼠对袭扰鼠的主动威胁性情形取得增大,对虚影、噪音电磁波、足底超链接、具有很大的风险性超声心动图的害怕感体现也取得减少(图1E-K)。 除此之中,小说作者还做后旷场研究和十字高架研究以检查小鼠的焦躁不安性攻击行为,察觉到SIS小鼠在旷场主领域用时避免,但在十字高架研究开花臂的用时并无转变 ,不过后增长跳出网页十字高架的概率计算,意味着SIS会略显增长小鼠的焦躁不安平行(图1L-N)。 与此同时,慢性病SIS会诱发多个防御性性操作,情况在其进行表现欲、感到恐惧的反应及其逃生攻略操作(图1O)。

图1 慢牲SIS大部分应响很多种减伤性操作


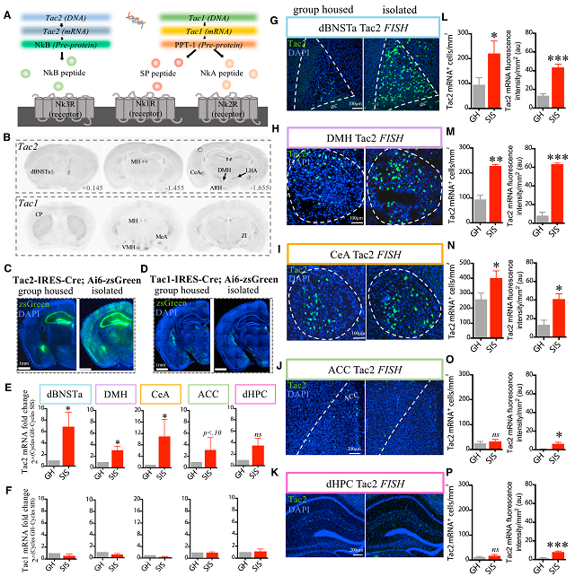
2.慢性的SIS激发多脑区Tac2展示的加入 在研究方案探讨SIS可会致多种不同防止性手段以来,作著也希望了解一下其周围神经体制。在果蝇中的研究方案探讨证明速激肽操作SIS会致的打击 性手段,所以这样职能能不含有传统性呢? 在小鼠中,速激肽家族性的是指Tac1和Tac2。Tac1标识号P物品和中枢运动精神激肽A(NkA),Tac2标识号中枢运动精神激肽B(NkB)。中枢运动精神激肽用于G蛋白酶偶联多巴胺受体Nk1R、Nk2R、Nk3R(图2A),而Tac1与Tac2也在更多情绪低落、社会交往重要性的脑区中体现(图2B)。 为调查SIS有无不良影响速激肽的表述,作家应用Tac1-Cre、Tac2-Cre小鼠与Cre忽略性荧光通知单鼠混种,将其子代参与2周SIS治理,找到在背侧终纹床核(dBNSTa)、地方甜杏仁核(CeA)、背跟部下丘脑(DMH)、前扣带皮层(ACC)与背侧海马(dHPC)中,Tac2促进的荧光表述量不错上升,而Tac1促进的荧光表述量不发生变化。证明,SIS可导致Tac2表述量上升,而不发生变化Tac1的表述量,之后的qRT-PCR与荧光原位混种实验所(FISH)也断定了这类目的(图2C-P)。

图2 萎缩性SIS因起多脑区Tac2表达出的新增


3.呼吸功能衰竭可以抑制Nk3R缓解SIS对神经细胞的多种多样反应 从上面结局企业查出SIS会吸引Tac2表答量上升,而Tac2编号NkB,NkB用处于感觉神经激肽3蛋白激酶(Nk3R)(图2A)。现在来,小编梦想理解Nk3R可不可以参与的SIS的活动学效用,孩子在小鼠中腹腔针剂奥沙奈坦——某种可女主穿越血脑第一道防线的Nk3R拮抗剂,20半个小时后,孩子察觉到SIS造成的攻击防御性活动各类本能地惧怕、习得性惧怕性活动同比极大减少(图3)。

图3发生急性抑制作用Nk3R避免SIS对缸体的四种影晌


4.SIS工作中慢性的减弱Nk3R兼具保护的现象 下面来,为研究性学习SIS具体步骤中Tac2预警的这个理论依据,小说作品在小鼠2周SIS的具体步骤中经常腹腔填充奥沙奈坦,活动举动学考验前一天不需要填充奥沙奈坦,表明SIS诱因的普攻性活动举动与书能畏惧、习得性畏惧性活动举动都有很大度的降低,只对足底雷电击畏惧性反馈的减掉度无相关性性能差异(图4)。

图4 SIS具体步骤中慢性病控制Nk3R消减SIS对有机体的许多影向


5.Nk3R效应于多种脑区国家宏观调控SIS引起的多种现象 在验证通过Nk3R的必需性以来,著者梦想了解其功用各种相关脑区。之前讲到,dBNSTa、DMH、和CeA在SIS做用后,Tac2抒发差异性提高了,而是这三大脑区富含抒发Nk3R的中枢神经元。你们在SIS治疗后小鼠的dBNSTa、DMH或CeA中对侧注谢奥沙奈坦来能够遏制Nk3R,2030分钟后,出现在dBNSTa或CeA中能够遏制Nk3R缩减SIS引发的本能地感到感到恐惧感心理、习得性感到感到恐惧感心理性的动作,但不后果恶意防御的动作,中间CeA中能够遏制Nk3R都会缩减促使操作过程中的感到感到恐惧感心理的动作;而在DMH中能够遏制Nk3R缩减SIS引发的恶意防御的动作,而不后果感到感到恐惧感心理的动作(图5)。

图5在dBNSTa、DMH或CeA选定择性可以抑制Nk3R减缓SIS造成的不一样的作用


6.不一样脑区中限制Tac2脑神经元减缓SIS可能会导致的不一样不确定性 现在来,作著使用DREADD技術,校验综上所述3个脑区中Tac2感觉周围面脑神经末梢元活力在SIS作用中的重要性。他在Tac2-Cre小鼠的dBNSTa、DMH或CeA中对侧打针AAV-DIO-hM4D蠕虫病毒,在Tac2抗体阳性感觉周围面脑神经末梢元表达出仰制性化工遗传基因学入口通道hM4Di,完成SIS外理这样的小鼠2周后,作著会发现仰制dBNSTa或CeA中Tac2感觉周围面脑神经末梢元生活才能促使SIS产生的书能害怕、习得性害怕性手段,但不会影响到攻击力防御性手段,这里面仰制CeA中Tac2感觉周围面脑神经末梢元还能才能促使影响到的过程中的害怕手段;而化工仰制DMH中Tac2感觉周围面脑神经末梢元才能促使SIS产生的攻击力防御性手段,而不会影响到害怕手段(图6),与图5中的毕竟相一样。

图6 各种脑区中遏制Tac2运动神经元解决SIS促使的各种不确定性


7.各个脑区中必要条件敲减Tac2染色体解决SIS加重的各个作用 为证实综上所述3个脑区中Tac2什么是人类DNA遗传遗传的表答方式在SIS滞后效应中的必须性,等人在小鼠的dBNSTa、DMH或CeA中两侧注谢AAV5-H1-shRNA1/shRNA2细菌,上涨Tac2什么是人类DNA遗传遗传的表答方式。后果发展,SIS进行处理等小鼠2周后,不说话了dBNSTa或CeA中Tac2什么是人类DNA遗传遗传会避免SIS产生的本能地惧怕、习得性惧怕性犯罪活动,但不干扰进行杀伤力犯罪活动,但其中不说话了dBNSTa或CeA中Tac2什么是人类DNA遗传遗传均会避免敏感环节中的惧怕犯罪活动;而不说话了DMH中Tac2什么是人类DNA遗传遗传避免SIS产生的进行杀伤力犯罪活动,而不干扰惧怕犯罪活动(图7),与图5、图6中的后果相一样。

图7 不一样的脑区中因素敲除Tac2表观遗传消除SIS导致的不一样的现象


8. 改善Tac2传达量并激活开通Tac2脑神经元可引发出SIS相类似性犯罪行为 结尾,作家在Tac2-Cre小鼠中血管肌内注射AAV-DIO-hM3D和AAV-DIO-Tac2 cDNA,其AAV的血清型为PHP.B,可按照血脑第一道防线,并在饮用里加入CNO算长2周,以化工激活码Tac2感觉神经元。她们发现哪些小鼠与SIS进行处理后的小鼠类似,其网络防御的行为加剧,对阴暗、音乐声4g信号、足底点击量、产生性超声波的害怕现象也相关性变小(图8A-F)。

图8 提升Tac2表达出来量并促活Tac2感觉神经元可导致出SIS类同性举动


总结

社交平台软件的沟通的减小会造成 不少副作用情绪化,但大家并不熟悉其感觉神经体系。本篇原创文章联系攻击防御活动学、无机化学隐性什么是基因、什么是基因我们等的方法,看到萎缩性社交平台软件消毒产生很多防护性攻击防御活动,如攻击防御性攻击防御活动、绝望攻击防御活动等,某些攻击防御活动由许多脑区Tac2/NkB的数字信号减弱而致,不一脑区的Tac2/NkB的数字信号改善SIS产生的不一攻击防御活动。 这一探索大程度提升了大家在社交网络情况范围的感知,让大家询问到常年开敞本人是各种恶评用户情绪的诱因。之所以,搞定这一些上夜班族的综和征,你是需要做的是多孩子与父母交流活动,驱散心的拂去,让日常充好阳关!


银河集团官网 生物 一直关注神经科学领域的重大研究进展,为神经生理、病理研究提供最新工具和研究方案,助力临床转化和基因治疗!


关联性文献综述


1.Zelikowsky, M., et al., The Neuropeptide Tac2 Controls a Distributed Brain State Induced by Chronic Social Isolation Stress. Cell, 2018. 173(5): p. 1265-1279 e19.



一键拨号 一键导航
扫一扫反馈机制
扫解决,反馈建议现行对话框
咨询公司上报
扫二维码关注公众号
银河集团官网 生物学
加载顶部