AAV股票代码
688238
腺相关病毒股票代码
688238
行业快讯

【Nature Medicine】曲线方程救国,阻止小胶质内部可以帕金森

时光:2018-06-15 人气值:
在大家的中枢控制设备感觉脑运动神经设备末梢控制设备本身,除了有感觉脑运动神经设备末梢元以外,都有一大批胶质体内部,涉及到星形胶质体内部、少突胶质体内部和小胶质体内部。胶质体内部存在扶持加以引导感觉脑运动神经设备末梢元转迁,复原净化感觉脑运动神经设备末梢控制设备,参加免疫血细胞初次应答,达成髓鞘和血脑深层,催进东西血细胞代谢,还有达到感觉脑运动神经设备末梢体内部外钾亚铁离子溶液浓度均衡性等的功效。

然而,胶质细胞是一把“双刃剑”。它们既可以分泌一些神经营养因子和细胞因子,调节神经元功能,也可能破坏神经细胞,是多种神经退行性疾病的罪魁祸首。其中,激活小胶质细胞可引起星形胶质细胞转化为病理性A1形态,从而诱发帕金森病等多种神经退行性疾病[1]

之前的探讨出现,NLY01等胰高血糖素样肽-1蛋白激酶(GLP1R)激情剂包括内在的感觉中枢神经末梢护理性,就可以杜绝阿尔兹海默病、治疗帕金森等多种类感觉中枢神经末梢发病,但对其对应的感觉中枢神经末梢新机制与效果靶点,人们知之无几。

2018年6月11日,Nature Medicine杂志在线刊登了约翰霍普金斯大学医学院Han Seok Ko研究组的最新重要工作[2],他们发现NLY01可以防治小胶质细胞激活诱发的星形胶质细胞A1病变,也可以保护黑质致密区(SNpc)多巴胺神经元,缓解了两种帕金森病模型鼠的病症。

Han Seok Ko教导 可是可是

结果

1.NLY01缓解放松α-syn PFF介导的治疗帕金森表现 NLY01——那种聚乙二醇化的小大分子,是GLP1R机制化开心剂,有着半衰期长、可在血脑第一道防线、副功用小等的优点。过量调查揭示GLP1R开心剂有着减轻症状病人症的效应与功效,是我就NLY01在α-突触核核蛋白原仟维(α-syn PFF)诱惑的散发出来性病人中的功用选取调查。

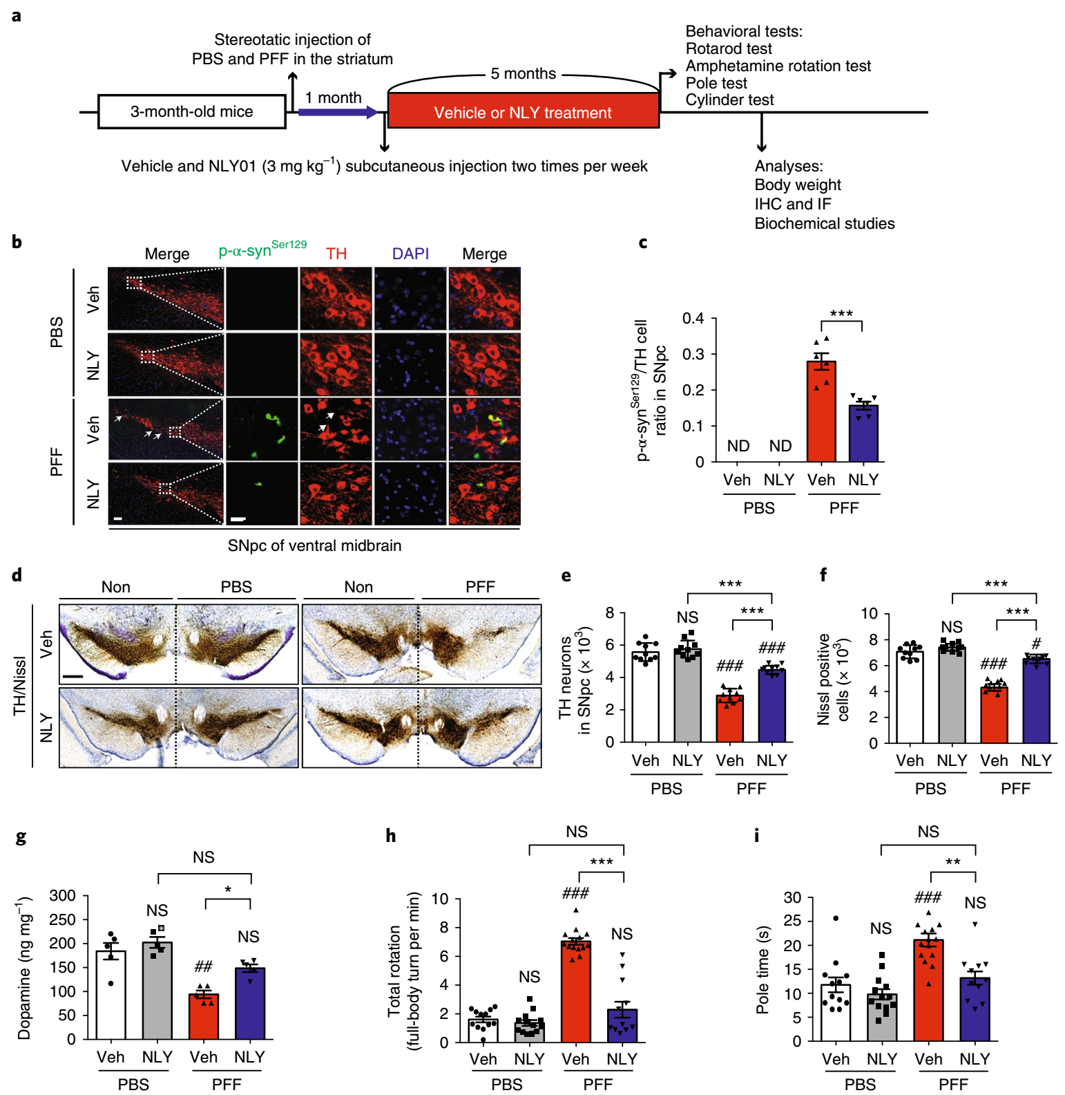
他们在小鼠纹状体中注射α-syn PFF来诱导帕金森病理模型[3],发现SNpc脑区多巴胺神经元中大量表达病理性分子p-α-synSer129。但皮下注射NLY01 PBS溶液5个月之后(1周2次),p-α-synSer129表达量显著下降(图1a-c)。除此之外,α-syn PFF会引起SNpc脑区中多巴胺神经元与尼氏阳性神经元大幅减少,多巴胺释放量降低,这些症状也被NLY01缓解(图1d-g)。行为学方面,纹状体注射α-syn PFF诱发小鼠在安非他命旋转行为范式中大量旋转,还会减缓小鼠在爬杆实验中的速度,NLY01同样可改善这些类似帕金森病的行为(图1h-i)。

图1 NLY01缓减α-syn PFF诱骗的帕金森有什么症状 2.NLY01缓解放松hA53T α-syn转什么是基因小鼠帕金森不适反应

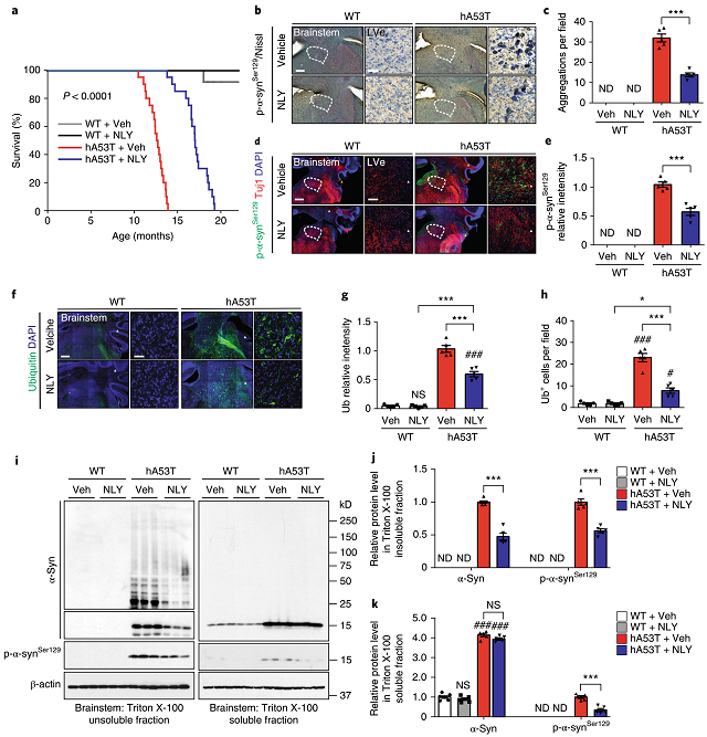
接下来,作者在致死型hA53T α-syn转基因帕金森模型鼠中展开研究[4]。他们发现NLY01可延长hA53T α-syn小鼠寿命长达100天(图2a),p-α-synSer129与泛素的高表达、α-syn的堆积、以及不溶于Triton X-100的p-α-synSer129、α-syn的积累等症状均有所缓解(图2 b-k)。

图2 NLY01减缓hA53T α-syn转人类基因小鼠治疗帕金森表现

3.NLY01能够抑制α-syn PFF引导小胶质内部的激活开通

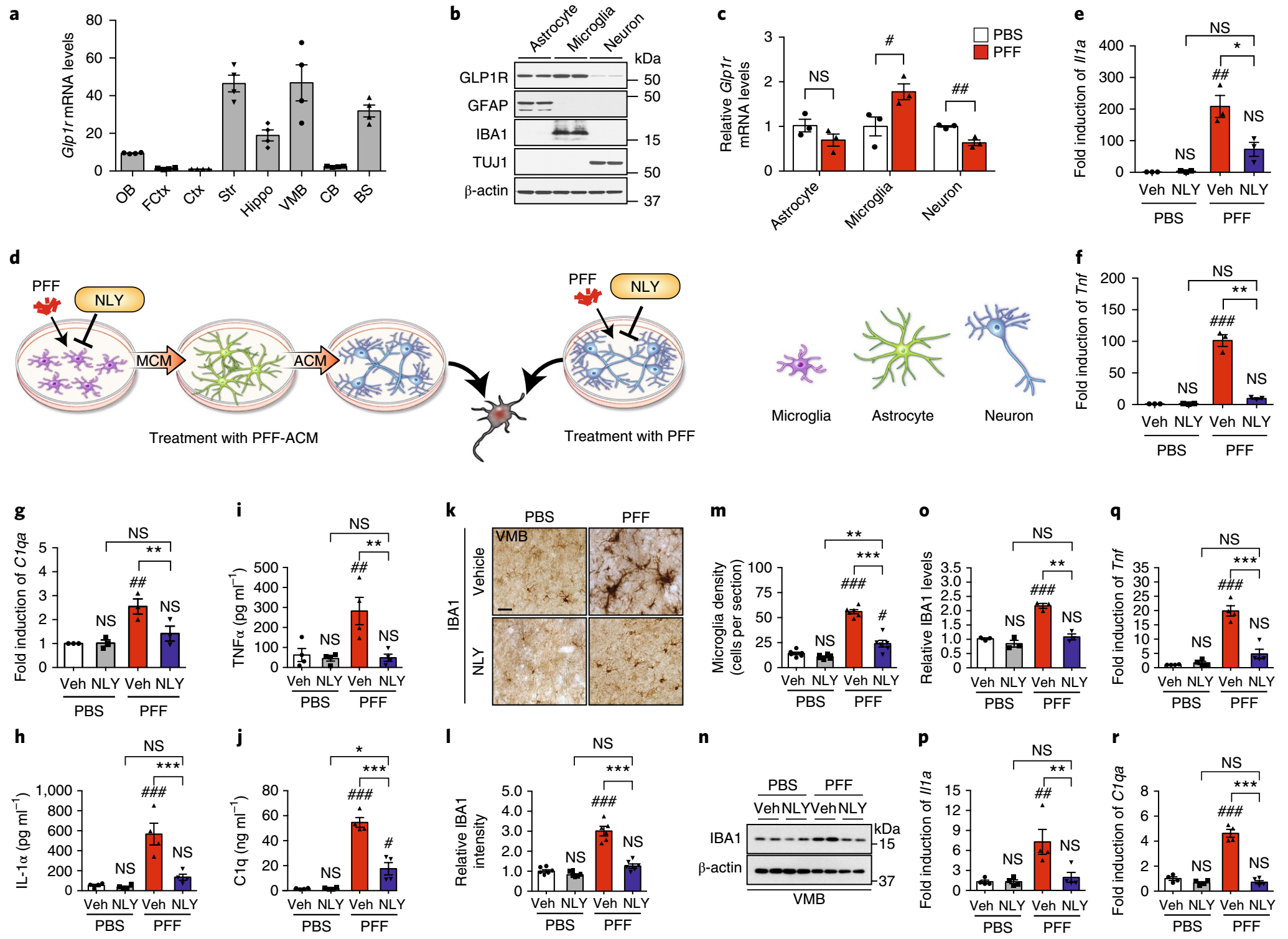
在2种帕金森模型工具鼠中验证通过NLY01的药用价值后,编辑就其周围神经措施实现分析。担心NLY01是GLP1R兴奋剂,之所以编辑前提是分析GLP1R在不一样的脑区、不一样的方式癌细胞中的表达出来量。 他俩得知GLP1R广泛把你想表现出来于纹状体、脑干和中脑腹侧,从而主要把你想表现出来在小胶质精神受损组织中,在星形胶质精神受损组织中也有着恰当把你想表现出来,而在精神元中把你想表现出来量较低(图3a-b)。α-syn PFF会降低了精神元中GLP1R的把你想表现出来,而加大小胶质精神受损组织中GLP1R的把你想表现出来(图3c)。 回忆过去的调查是因为小胶质細胞的成功激活就能够将星形胶质細胞转为为A1病理报告性状,A1星形胶质細胞产生IL-1α、TNFα、C1q等細胞受损人体体受损细胞系膜[1]。为更加一个脚印调查NLY01效应于上面两种方式胶质細胞中的哪某种,小说作品对培育出的小胶质細胞展开α-syn PFF与NLY01治理,将其培育出基传递到培育出的星形胶质細胞細胞中,再将效应后的培育出基传递到培育出的感觉神经元中(图3d)。遇到在α-syn PFF效应下,IL-1α、IL-1β、TNFα、C1q等細胞受损人体体受损细胞系膜的转录含量和表答方式含量均重要偏高,而NLY01治理可大大促使此症状,那些細胞受损人体体受损细胞系膜的表答方式量回归祖国合适含量(图3e-j)。 在体测试中,α-syn PFF可显著性增添SNpc脑区IBA1的抒发,是因为小胶质内部核生物的加剧。而NLY01办理会缓和IBA1的抒发的增添,维护人体生理关卡(图3k-o), IL-1α、IL-1β、TNFα、C1q等内部核细胞的抒发也与以上这种现象同(图3p-r)。

图3 NLY01促使α-syn PFF成脂小胶质細胞的解锁


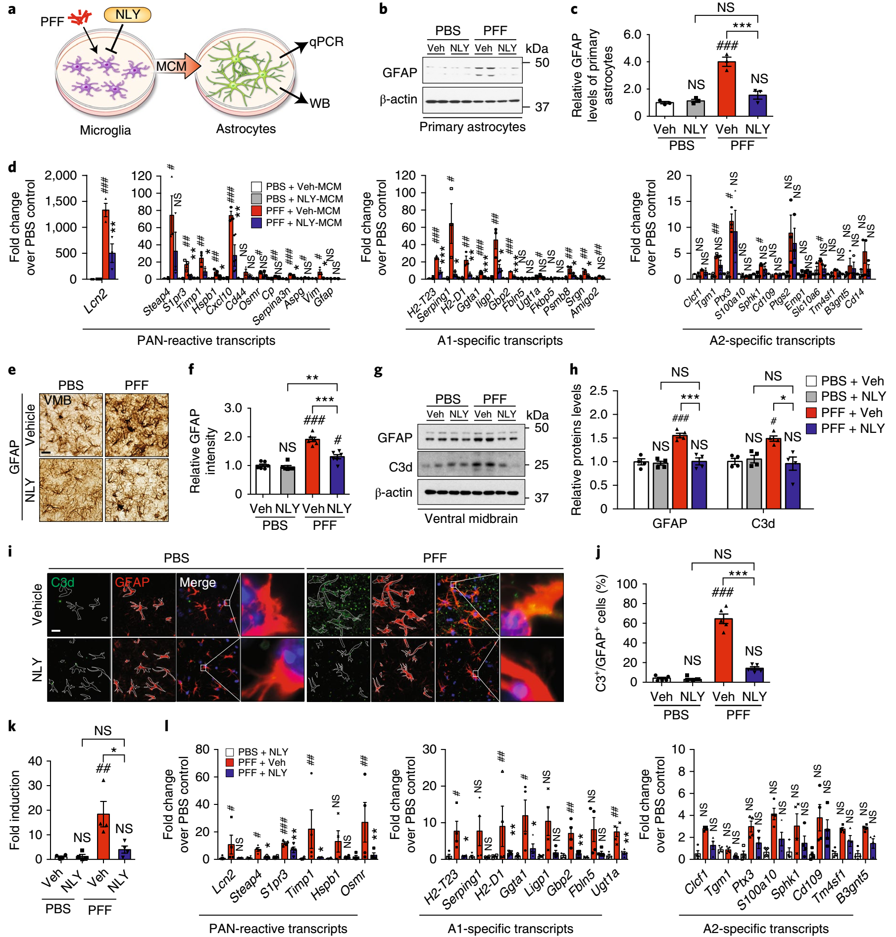
4.NLY01调控α-syn PFF成脂星形胶质上皮细胞的转变 上面谈起,NLY01可可控制α-syn PFF诱骗小胶质人体组织细胞的激活开通,那么的有无可进一个步骤可控制星形胶质人体组织细胞转换为A1特征呢?我因此扩展最后一个的科研。 它们将α-syn PFF进行治理 的小胶质体神经元致力于基(MCM)加进到星形胶质体神经元致力于基中,得知GFAP展现量差情人增强,此迹象可被NLY01调节作用(图4a-c)。且,α-syn PFF进行治理 的MCM就会产生A1性状特情人碳原子转录总体水平的上涨,而不影向A2性状特情人碳原子的转录,不一样地,此迹象可被NLY01调节作用(图4d)。 在体测试所中,纹状体內滴注α-syn PFF可带来中脑腹侧GFAP及及A1特征特喜欢的人原子核C3d呈现量增高, NLY01加工处理后,其呈现均找回正确(图4e-k)。C3d呈现量标准表明星形胶质人体细胞转换成为A1特征的比例。原作者同个加测了A1、A2特征特喜欢的人原子核转录标准,与离体测试所最终同一,就只有A1特征特喜欢的人原子核转录标准飙升,况且可被NLY01治理和改善(图4l)。

图4 NLY01阻止α-syn PFF介导星形胶质神经细胞的转变成

总结在 总结范文

病人都是种一般的精神退行性传染疾患,GLP1R清凉剂——NLY01都是种精神护理型分子式,可改善四种精神退行性传染疾患,但对其精神长效逻辑或实力靶点,我颇为了解一下。本篇文章实现五种病人建模小鼠详情与探讨了NLY01的精神护理长效逻辑,看见NLY01可抑制性小胶质生殖血细胞的激话,才能变少星形胶质生殖血细胞的病理学有效的转化,而使护理黑质等脑区的多巴胺精神元,使传染疾患建模小鼠治愈普通 有氧运动实力因此加长使用寿命。这些探索前所未有提升了我对精神退行性传染疾患领域行业的认同,NLY01有潜能变为进行治愈精神传染疾患的特效素材药,为病人的临床研究进行治愈保证了强大有助于!


考虑期刊论文

1.Liddelow, S.A., et al., Neurotoxic reactive astrocytes are induced by activated microglia. Nature, 2017. 541(7638): p. 481-487.

2.Yun, S.P., et al., Block of A1 astrocyte conversion by microglia is neuroprotective in models of Parkinson's disease. Nat Med, 2018.
3.Luk, K.C., et al., Pathological alpha-synuclein transmission initiates Parkinson-like neurodegeneration in nontransgenic mice. Science, 2012. 338(6109): p. 949-53.
4.Lee, M.K., et al., Human alpha-synuclein-harboring familial Parkinson's disease-linked Ala-53 --> Thr mutation causes neurodegenerative disease with alpha-synuclein aggregation in transgenic mice. Proc Natl Acad Sci U S A, 2002. 99(13): p. 8968-73.

一键拨号 一键导航
扫条码汇报
扫扫下,反映如今界面
资讯反馈机制
扫条码注意
银河集团官网 生物制品
返还最上层