AAV股票代码
688238
腺相关病毒股票代码
688238
行业快讯

【Nature子刊】中国科学院徐林:遗忘的高效形式化由两边脑的结合把握

精力:2017-12-27 人气值:

“左脑海是水,

右后脑勺是面,

不了没事干,

一下就成浆糊了!”

----出自于微信网络的笑话段子

那是一条闺蜜中间开他说的时候,虽为他说,但都看出人对待之间脑的实用功能区分处理拥有爆棚的关注。在大家自我意识和心理健康学中,之间脑仿佛与差异的效果相应,举个例子来说人看作左脑主要责任人方式思考力等更明智的物品,而右脑主要责任人感情生活、歌曲等主观的主线任务,恰是“总量大部分海域、总量大部分蓝色火焰“。

“很多大海,很多火花”

那样“沽岛的海”和“烈焰”你知道是怎么会相互联合协议的呢?我们的联合协议有多么注重实用功能?且看本文的探究运转:“The interhemispheric CA1 circuit governs rapid generalisation but not fear memory”(1)。

 

闻一知十是怎末体现的?

遗忘是地球最终话语题,让企业每天全是在全是在得各式多种多种的新信息并将其编写代码为遗忘,数据库下去。而是,大伙儿需要有一定的心得体会,掌握的环境和遗忘领取的环境很少的情况下是有些相似的,不如说,让企业所读的的东西全是活学活用的,并不依懒于遗忘方面的精度重新,此类干涉现象就依懒于遗忘的类化。当是出现了类化,让企业才能够够不断的把新学识基础与过的学识基础融入着。

 

这样的话,遗忘的广泛如何快速发生的?

过去了的实验告知人们公司,记意训练的英文造成后,想要数日的用时,记意训练的英文的形式化就要造成,所以说员工一样的看做记意训练的英文的形式化是一种个慢的工作。而且,这样的系统论与人们公司的心得亦有纠结,人们公司往往就能够在预一年后,取决于有一些场面描写,记意起刚刚形成的问题,这就记意训练的英文的迅速形式化。

 

理解记忆法更快的类化是非常更重要,为了好多病,列如阿尔茨海默症,大家过去的的类化即伤害,而于精细记忆法效率并就没有深受应响。如若大家理解了更快的类化的原因,大家能够对于此类病对其进行过去的程度。

并且,信自己有很多同事就已经观看会热映的冯小刚导演制片人小说集《花开如梦》,发觉女主人角何小萍在历经有趣后呈现的心情实质皮肤疾病,也许 也与記憶的过头广泛有关,这也是非常较为严重的社会化事情,比较是相对有些经历作文过非常较为严重心情实质有趣的三高人群。

 

那些,我们都上讲到的影响脑直接关系与遗忘类化有多么连接呢?

201七年1年底19日,Nature Communications线上登载了中国内地科学课院爬行动物实体模型与人類发病基本原理内容检测室徐林学习员抓捕的主要工作中,为我们的论述了范围在心里马CA1中的电话联系与记忆英文高速 广泛的相关。这也是银河集团官网 合作关系学习者的的又一很大学习进行。

研究探讨可是

1记忆英语形式化的建成和消掉模板

“工欲善其,须下苦工夫”,要探讨遗忘英文英文类化,咱们首选必须遗忘英文英文类化的仿真沙盘建模。文章,一、作家周恒博后等等在经典英文的焦虑情况遗忘英文英文仿真沙盘建模根基上,升级版整合了一大套遗忘英文英文类化的行为表现仿真沙盘建模(图1)。

如下图如图所示1如图所示,节肢各种动物在适应性环镜后1天被摆放在康复训练法笼(T-box)予以高压电击,很快区别在康复训练法笼和别的个一样的类化笼(G-box)中的检测害怕记性,害怕记性由节肢各种动物在环镜中的强直的情况(Freezing%)指示灯。

小说作品先要仔细观察分析到,T-box中,哺乳各种节肢动物便捷地生成惧怕的背诵英文;而在不经得起过雷电击刺激作用的G-box,学习了解后1小时英文,哺乳各种节肢动物也发生了了惧怕现象,我国需要确定为“广泛的背诵英文”(图1b)。还有的基础上,小说作品进两步仔细观察分析了太多的的背诵英文过程(图1c),察觉经的背诵英文的降下来(图1d),1来天,哺乳各种节肢动物对惧怕的背诵英文(T-box中检侧的玩法)生成显著降下来,而广泛的背诵英文(G-box中自测的玩法)在的背诵英文降下来准备时即很快降下来,进两步描述二者之间是同的的背诵英文。

 

图1 的记忆广泛的造成和退去模特

2记意形式化要有单侧海马CA1脑区

整合实体模型后,原做者进几步查验記憶能力怏速类化的感觉神经环路体制。原做者察觉到康复训炼前,药物治疗挤压伤单边或单边海马CA1除印象恐惧心理記憶能力外,还有效挤压伤类化記憶能力(G-box);而在康复训炼后、記憶能力分离出前挤压伤单边CA1不印象記憶能力分离出,与过去的英文察觉到同步,而且会有效挤压伤类化記憶能力(图2)。

要进十步测试这些現象,小说作品共建了单边足底雷电击的恐惧感记忆里英文英文仿真模型(图2e),得知这些理论与实践上对侧主宰的记忆里英文英文,其类化后的记忆里英文英文同时依赖性于两侧海马的基本功能。

 

图2 记录形式化需求单侧海马CA1脑区

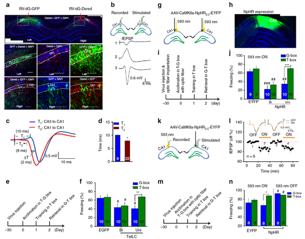
3单侧海马CA1的取得联系

接回去来小说作家用到类病毒有哪些示踪和电生理上的方法手段辨析了右侧海马CA1范围内的突触找话题(图3a-d)。进一大步,要为定期检查一条路突触找话题与形式化的記憶里的的关联,小说作家用到腺相应类病毒有哪些质粒,将破伤风毒性轻链(TetLC表示在海马CA1),恰恰能阻隔海马CA1投屏感觉神经元的递质尽情释放,发觉右侧恰恰能阻隔凸显问题感到恐惧的記憶里和形式化的記憶里,而右侧问题反应的是形式化的記憶里。

依托于光隐性基因学技术设备,我们同个得知,不管光隐性基因调节偏侧最好单侧海马CA1面神经元游戏活动,都要 可观断裂广泛回忆(图3)。

 

图3 单侧海马CA1的找话题与背诵类化

4形式化记忆力会致单侧海马CA1精神元突触连续變化

凭借电生活实验报告,小说家察觉两侧海马CA1运动神经元的突触建立沟通在焦虑自学之后造成不断强化(图4a-d)。在印象淡化造成后,形式化印象快速淡化(图1),一起两侧海马CA1的突触建立沟通不断强化问题消散(图4e-f)。第三,小说家在同侧CA1打针AAV-hM3Dq,抒发化工基因隐性基因规律学的通路,在对侧海马CA1打针化工基因隐性基因规律学的通路的配体CNO,不断强化两侧CA1建立沟通,察觉一些进行操作还可以正相关不断强化印象的形式化(图4g-h)。

 

图4 广泛记意可能会导致单侧海马CA1感觉神经元突触取得联系波动

总  结

记意广泛的基理是运动精神学科的热点事件和关键问题中的一个,剖析表中的魅力对于那些表述记意涉及的疫情,如脱套伤后应激反应总合征(PTSD),各类十年后的我国的机器智慧看不清练习等至关极为重要。这段话在使用的大规模光基因隐性基因、化学物质基因隐性基因学新技术涉及的AAV病菌平台均由银河集团官网 生物技术 作为数据,我们大家恭贺徐林名师等学科家的成功发布,并将仍然专注于于为宽广运动精神学科家作为数据最好的方式病菌,帮助运动精神学科和“我国脑年度计划“。

银河集团官网 生物工程 了解神经系统小学科学域2016进行,正确理解2016思想观念,可以保证调查方案理念。直接咱们将可以保证良好的病菌承载,推助基础条件调查方案和科学成效被转化。


可以参考论文文献综述

1.Zhou H, Xiong G-J, Jing L, Song N-N, Pu D-L, Tang X, et al. The interhemispheric CA1 circuit governs rapid generalisation but not fear memory. Nature communications. 2017;8: 2190.


一键拨号 一键导航
二维码扫描回馈
扫扫下,评价目前选项卡
详询反馈建议
扫条码关注度
银河集团官网 怪物
返回了壳体