事事皆有之源,看作企业体内的总指引,脑在安稳的睡觉的建起时中达到关键的的角色。的研究表达,安稳的睡觉和转职的状况改换,一个迅速的时,而这种时关键在于于脑中关于脑神经互联网的主题活动[1]。
瞌睡虫走得开吗?不,它在我们脑子里
在我们公司的脑中,侧下丘脑构成了几总类形的推进绝醒的面中枢运动神经元,但推进的睡眠时间的面中枢运动神经元在哪些里尚不模糊不清。2014年9月23日,Nature自媒体免费在线刊载了科学性家的最新消息挖掘[2]。大家在脑中一两个叫作不确定带(Zona incerta,ZI)的脑风景区内查等到了推进的睡眠时间的面中枢运动神经元,辅助大家揪出了脑海里里的“瞌睡虫”!实验结果:
往年探析被人故意,相临侧下丘脑的即为带脑区(Zona incerta,ZI)参入体验和运功的整合资源,并向很多个脑区传出去数字信号。要被人故意刺激性丘脑向ZI的投影会发起者浅睡眠状态现象,但造成的浅睡眠状态的你们觉得是哪类呢周围神经元?小说作品以此疑问展开探析。
1. 腹侧ZI区Lhx6阳性的神经元特性
在前期的研究中,作者在腹侧ZI区鉴定了一类表达Lhx6的GABA能神经元前体细胞,并认为此类细胞可能与睡眠相关,因此作者选用Lhx6-cre的小鼠进行研究(图1a-b)。
实验发现,下丘脑中的Lhx6 神经元同时也表达GABA能神经元的标志物,例如Gad1、Slc32a1等(图1e-g),进一步的实验发现,在腹侧ZI区,Lhx6分别在45%和33%的Slc32a1 和Gad1 神经元中表达(图1c-d),这些结果都进一步表明Lhx6 神经元是一类GABA能神经元。
2. 借助病毒载体解析腹侧ZI区Lhx6 神经元的神经环路
利用自身于AAV电脑病毒样本媒体(AAV9-DIO-ChR2–eYFP),笔者在Lhx6-creER鼠仔细观察了腹侧ZI区Lhx6 感觉周围神经末梢末梢系统末梢元的投到问题,发掘了ZI区Lhx6 感觉周围神经末梢末梢系统末梢元由上向下丘脑Hcrt 感觉周围神经末梢末梢系统末梢元的投到,或者Lhx6 感觉周围神经末梢末梢系统末梢元向中脑(黑质、腹侧背盖区及中缝背核)单胺能感觉周围神经末梢末梢系统末梢元的投到(图2)。除外,利用自身于双向箭头的狂犬电脑病毒样本,笔者还找寻了多家投到到腹侧ZI区Lhx6 感觉周围神经末梢末梢系统末梢元的品牌进入校园市场核团(图2)。
图2 使用新冠病毒质粒解析视频ZI区Lhx6 中枢神经元的中枢神经环路
3. 腹侧ZI区Lhx6 神经元与睡眠的关系
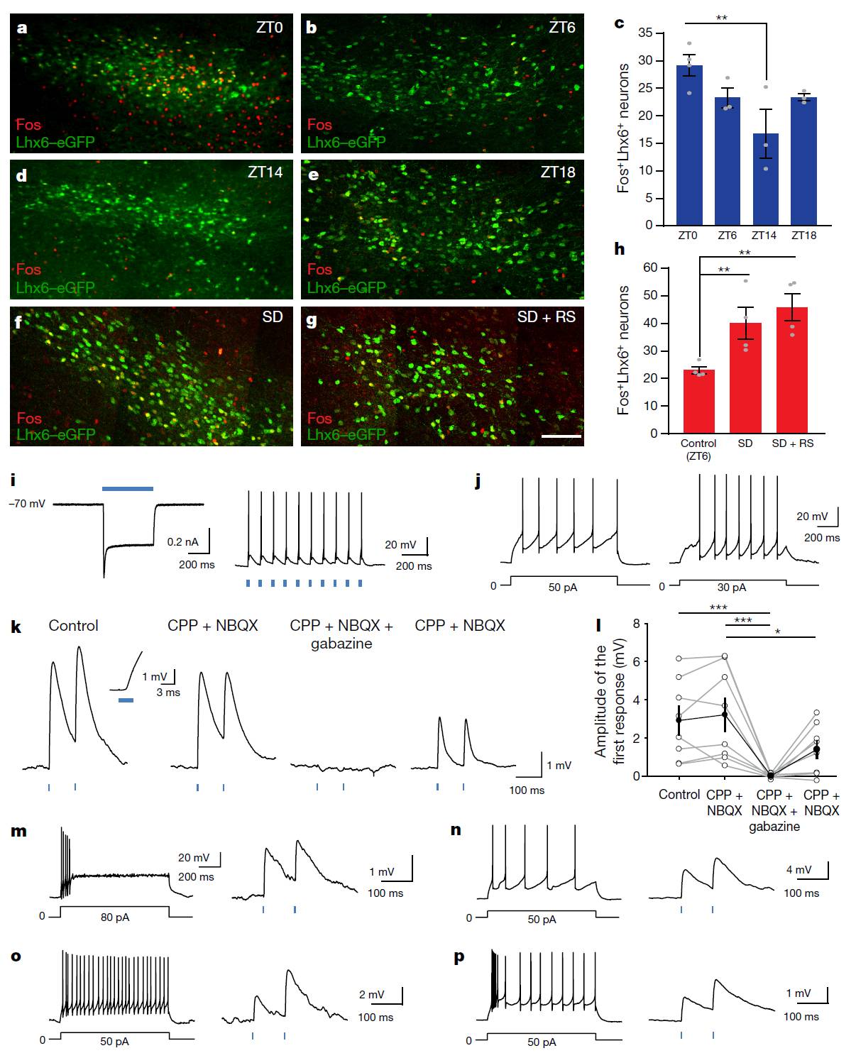
搜到脑神经系统环路可是解密功效的首步,收起来,作著就直接观看休息的行为与该类脑神经系统元的认识。 没想到发现,腹侧ZI区Lhx6 中枢精神末梢元在高休眠有压力下(保持照光或休眠夺走后)主题活动显眼激发(Fos表述量飙升)。全人体细胞质片钳方法的没想到提示,Lhx6 中枢精神末梢元是侧下丘脑Hcrt 中枢精神末梢元和GABA能中枢精神末梢元(前两者被看来是推进觉醒5工作状态的中枢精神末梢元)的突触前中枢精神末梢元。以至于,Lhx6 中枢精神末梢元机会根据功效于Hcrt 中枢精神末梢元,行驶其推进休眠的史命(图3)。
图3 Lhx6 精神元在休息中的影响
4. 选择性基因敲除间脑Lhx6的表达明显减少睡眠
凭借Cre-LoxP的基因遗传敲除方法,写作者在间脑挑选性敲除脑神经元中Lhx6的表答,出现 这类使用显然可以减少了NREM浅深度睡眠和REM浅深度睡眠的时间间隔(图4)。 注解:NREM和REM浅深睡质量时间是浅深睡质量时间的各种不同时候,分別不是迅速眼动期浅深睡质量时间和迅速眼动期浅深睡质量时间。 
图4 取舍性敲除间脑Lhx6的描述取得缩短休眠间隔时间
5. 化学遗传学手段激活或抑制Lhx6 神经元会改变睡眠行为
最终,著者运行AAV病毒感染形式,在腹侧ZI城市Lhx6 周围中枢精神元体现耐腐蚀遗传病学辅助工具(DREADD),并回收利用CNO来激活卡码(体现hM3Dq的节肢甲壳动物)或缓和(体现hM4Di的节肢甲壳动物)Lhx6 周围中枢精神元的促销的活动,考察睡眼的活动的波动。结论表明,激活卡码Lhx6 周围中枢精神元会突出大幅度缩短提升时,加剧NREM和REM睡眼时;但是,缓和Lhx6 周围中枢精神元促销的活动会加剧睡眼时(图5)。 
图5 化学工业遗传基因学技能探究Lhx6 神经末梢元与休眠的行为的原因
实验总结:
休眠时间对每一家人都无法或缺,但仍有太多人受长期失眠或总想睡觉大问题的影响,因而,搞很清楚脑袋中的“瞌睡虫”怎么去里特别最重要。 在今天中,我们大家充分运用病毒样本承载道具,回收利用环路示踪标上、光隐性基因学技能、化工隐性基因学技能和电生理特点技能等,判定了腹侧ZI区Lhx6阳性反应的面神经系统元是一个类更重要的使得休眠时间的面神经系统元,为我们大家找 到了这一“瞌睡虫”。 银河集团官网 微生物 一直以来都点赞神经系统数学领域行业的最新的进步,为科学科研工作上者可以提供高质的新冠病毒媒体,电子助力地基科研。 文章中谈及的关联细菌承载均有消售。 参考文献:
[1] Saper CB, Fuller PM, Pedersen NP, Lu J, Scammell TE. Sleep state switching. Neuron. 2010;68(6):1023-42.
[2] Liu K, Kim J, Kim DW, Zhang YS, Bao H, Denaxa M, et al. Lhx6-positive GABA-releasing neurons of the zona incerta promote sleep. Nature. 2017.