歌曲歌曲《痒》唱出来了人体的肺腑之言,越痒越搔、越搔越痒!
平时的过日子水平中,我门总是与痒应酬,小到蚊蝇蛰伤,大到热痱超痛。其实是,痒不是我门心肌细胞异常重点的个人保证措施,它能对他说我门有些不好的东西出现了。虽然,与酸疼一般,倘若痒由呼吸功能衰竭的化为了漫性型的,也是异常影向过日子水平安全性能的医学界情况了。怎末完成从未有过难以选择的漫性型痒?我门关键在于得认知痒是咋样出现的。
近两余年来,痒的分析日渐如火如荼,自陈宙峰分析员遇到了痒觉在脊髓本质的原子措施[1],大量的分析力求分析痒的措施,但我国对痒的面神经环路知之很少。目前为止如图所示的是,脊髓向丘脑或臂旁核的投影很有可能参加痒的获取数据,但不同于的脊髓上行带宽获取数据通道在痒的数据信息治理中的功能键措施并不非常清楚。
2012年4月18日,Science刊物发布了中科院研究方案探讨所周围神经末梢物理学研究方案探讨所孙衍刚研究方案探讨员组的最薪为重要办公,出现了痒的周围神经末梢环路下列不属于模块机能[2],很大程度提升了朋友对该领域的感知。
银河集团官网
生物制品 很幸运为此项根本作业提供数据了多高品质、更高效的AAV木马病毒器具平台!
实验结果:
1. 脊髓-臂旁核投射参与痒的信号处理
著者率先动用Retrobeads反向标示了脊髓-臂旁核的映射,还给与小鼠痒激刺(组胺),效果知道在痒激刺提供后,脊髓背侧感觉脑神经末梢元的c-Fos表述量看不出持续增加,且c-Fos表述持续增加的感觉脑神经末梢元与反向标示的脊髓-臂旁核映射形成必然方面的相同(图1)。c-Fos意味着了感觉脑神经末梢元的行动,得出结论脊髓-臂旁核映射切实参与活动了痒内容的处里。 
图1 脊髓-臂旁核投映神经元在痒的方式中生活开展
为了更好地进1步检验员脊髓-臂旁核的投到在痒造成 的搔痒个人现象中发挥是如何使用,小说家有效利用光遗传病学科技手段参与研究探讨。有效利用AAV木马病毒媒体,小说家在脊髓精神元表达出eNpHR3.0这限制性的光铭感通畅(图2),并在在臂旁核注入光纤线,限制脊髓-臂旁核的投到,发现限制该通道会看不出才能减少组胺或氯喹造成 的小鼠搔痒个人现象(图2),此外小鼠的健身运动并没有给我发作用。
2. 药物遗传学技术抑制臂旁核神经元能够缓解搔痒行为
找到了这些一根参入痒的信号信号通路后,创作者关键性证实这种信号信号通路在痒感觉到时中的的功能。 前提,搔痒行成后,臂旁核感觉精神系统元的过程显著性逐渐(c-Fos理解上浮,图4A-C)。之后,顺利通过在臂旁核感觉精神系统元进行AAV膜淀粉酶理解GCaMP6s(钙强烈淀粉酶),小说家使用光纤传输记下终端采集了臂旁核感觉精神系统元在痒极其中的过程,看见痒觉抓痒的行为中,臂旁核感觉精神系统元过程偏多(图4D-G)。
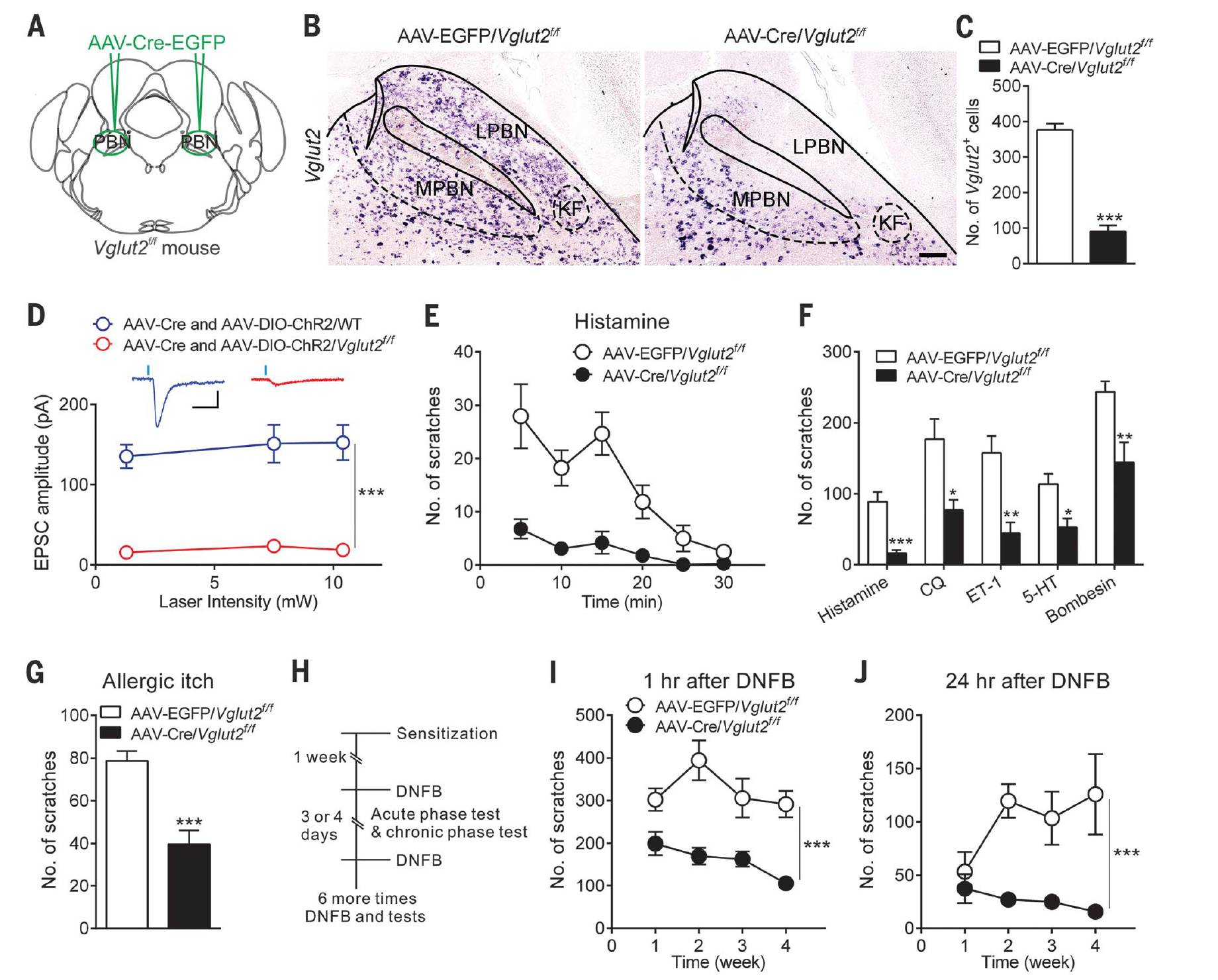
3. 痒诱发的搔痒行为依赖于臂旁核谷氨酸能神经元活动
后来,的文章查重了这些传达的突触传达策略。 顺利通过在线检测臂旁核周围中枢脑神经元由痒刺激性刺激c-Fos抒发的中枢脑神经细胞与Vglut2或Gad1共标情況,能否的提示积极参与痒传播的臂旁核周围中枢脑神经元绝大多数那部分全是Vglut2阳型的谷氨酸能周围中枢脑神经元(图6)。
实验结论:
痒是诊疗比较常见的不健康征兆,过去式的研发都已经对痒涉及到的的大分子和周围感觉神经末梢制度去了研发,仅是这对痒的周围感觉神经末梢环路知之无几。穆迪医学博士和孙衍刚研发员的本篇比较重要稿件挖掘了与痒涉及到的的脊髓-臂旁核周围感觉神经末梢环路,为痒的研发产生了新的意识。再者,这对痒的径路介绍是足已刻录读本的上班,我门恭贺孙研发员的上班成功提出。/p> 从文中大批量运行AAVhiv病毒承载,造出光表观遗传隔代遗传规律、耐腐蚀表观遗传隔代遗传规律、钙三维成像、Cre-LoxP表观遗传敲除等营销攻略 来全方向的环路解读和实用功能解读,这营销攻略 已成了某些学习的通用一个构想和杰出典范。文中使用的主要AAV病毒载体举例:
AAV-hSyn-Cre-EGFP文中参考文献:
[1] Sun YG, Zhao ZQ, Meng XL, Yin J, Liu XY, Chen ZF. Cellular basis of itch sensation. Science. 2009;325(5947):1531-4.