浦肯野肿瘤细胞(Purkinje cell, PC)是小脑质感中主要的GABA能感觉精神元,也是小脑质感发出信号的独一是可以被传出太急的感觉精神元。探讨看到,小脑浦肯野感觉精神元转性进入共济障碍的出现发展壮大工作。既使,进入共济障碍的炎症因子朋友投到环路简述自身的病检制度仍不模糊不清。

成果
01
小脑IV/V叶浦肯野肿瘤细胞到FN CaMKIIα弱阳运动神经元存在的单突触投到

图1 IV/V lobePCs—FNCaMKIIα+投射通路
02
特异性抑制IV/V lobePCs—FNCaMKIIα+投射通路可导致共济失调样行为

图2 光遗传抑制IV/V lobePCs—FNCaMKIIα+投射通路可导致共济失调样行为
03
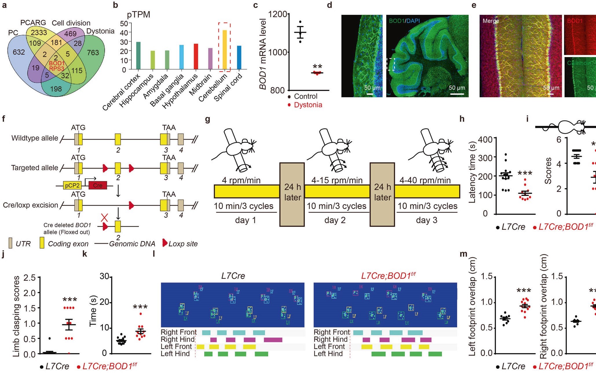
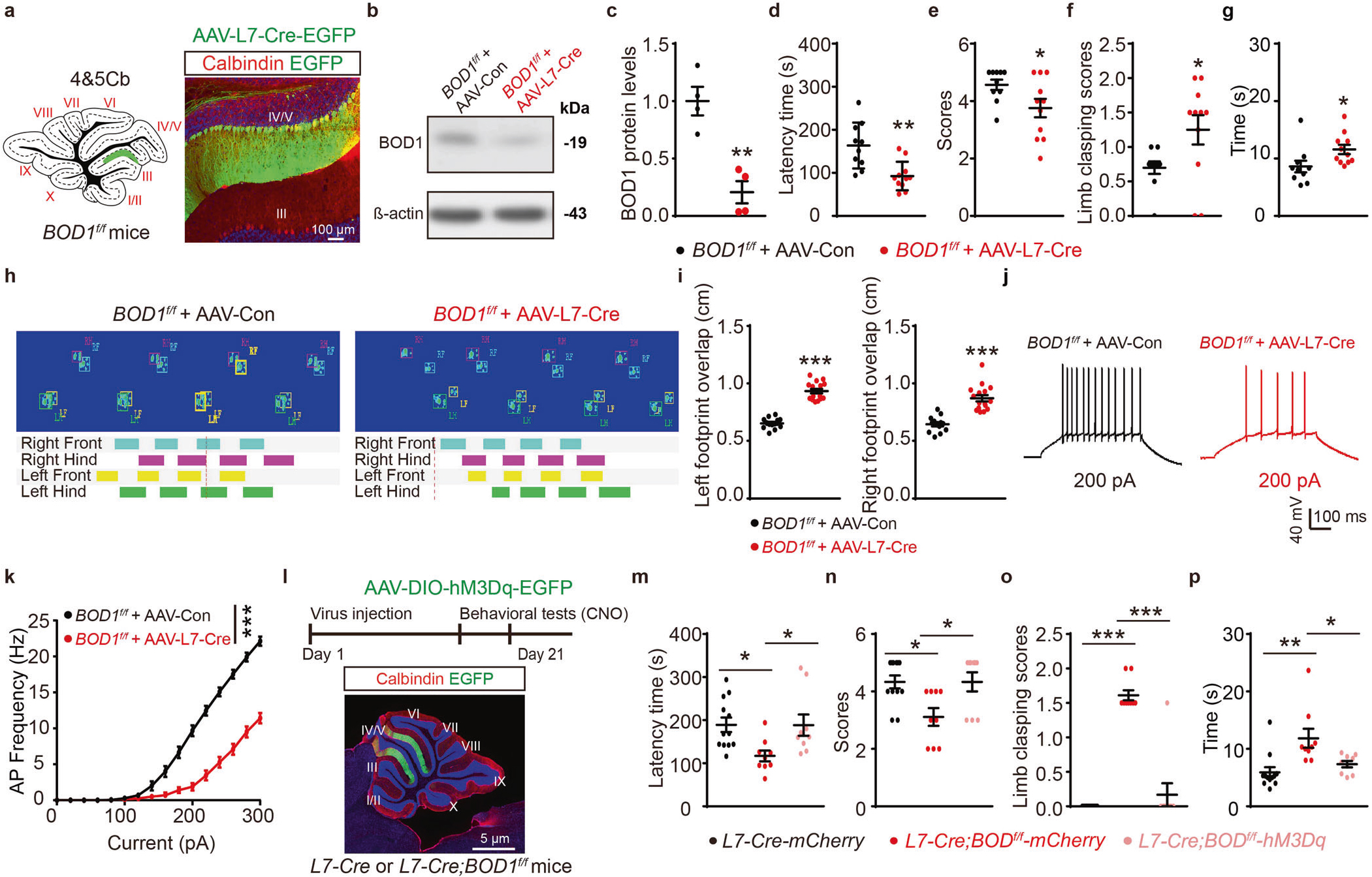
IV/V叶浦肯野生殖细胞BOD1受损可导至共济絮乱

图3 特异性敲除浦肯野细胞中BOD1可导致共济失调

图4 BOD1调控IV/V lobePCs—FNCaMKIIα+投射环路
04
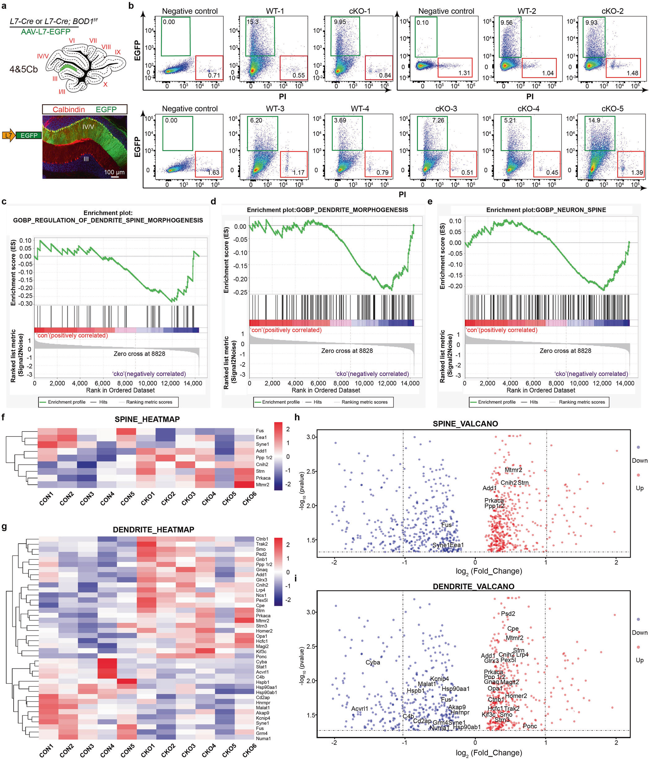
BOD1相关信号通路介导IV/V lobePCs—FNCaMKIIα+异常导致共济失调的分子机制

图5 BOD1通过调节树突和树突棘相关基因影响浦肯野细胞树突形态发生改变

图6 上调IV/V叶浦肯野细胞中BOD1的表达可改善小鼠共济失调样行为
结论怎么写
本文借助转基因小鼠、病毒示踪技术、膜片钳记录、光遗传学、化学遗传学、多种行为学范式、Cre-Loxp系统介导的条件性基因敲除、转录组分析等多种技术手段发现小脑IV/V叶浦肯野细胞中BOD1缺失可通过调节树突和树突棘相关基因导致树突棘密度和树突分支降低,进而引起其活性下降,并通过影响IV/V lobePCs—FNCaMKIIα+投射环路,引起FN CaMKIIα阳性神经元异常放电,最终诱发共济失调发生。此项研究找到了一条特异性介导共济失调发生的神经环路,为探索预防相关疾病的神经调控手段及临床治疗的分子药物靶点开发提供了强有力的依据。
银河集团官网 海洋生物三生有幸为理论论述员出示浦肯野运动神经细胞(L7)特男人启动的子、光基因基因遗传规律、电化学基因基因遗传规律学、Cre等AAV细菌质粒载体,促动运动神经小学科学理论论述!
